WARNING:
JavaScript is turned OFF. None of the links on this concept map will
work until it is reactivated.
If you need help turning JavaScript On, click here.
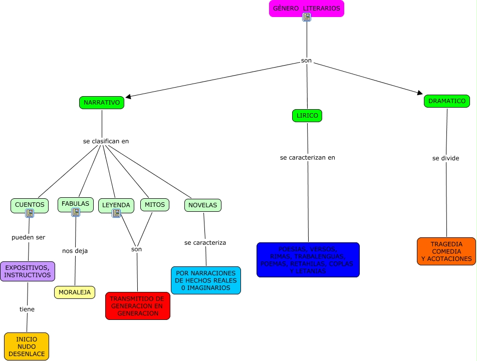
Este Cmap, tiene información relacionada con: Sin Título 1, LEYENDA son TRANSMITIDO DE GENERACION EN GENERACION, FABULAS nos deja MORALEJA, NARRATIVO se clasifican en CUENTOS, NOVELAS se caracteriza POR NARRACIONES DE HECHOS REALES 0 IMAGINARIOS, NARRATIVO se clasifican en FABULAS, EXPOSITIVOS, INSTRUCTIVOS tiene INICIO NUDO DESENLACE, GÈNERO LITERARIOS son NARRATIVO, GÈNERO LITERARIOS son DRAMATICO, CUENTOS pueden ser EXPOSITIVOS, INSTRUCTIVOS, LIRICO se caracterizan en POESIAS, VERSOS, RIMAS, TRABALENGUAS, POEMAS, RETAHILAS, COPLAS Y LETANIAS, NARRATIVO se clasifican en MITOS, GÈNERO LITERARIOS son LIRICO, NARRATIVO se clasifican en LEYENDA, NARRATIVO se clasifican en NOVELAS, MITOS son TRANSMITIDO DE GENERACION EN GENERACION, DRAMATICO se divide TRAGEDIA COMEDIA Y ACOTACIONES