WARNING:
JavaScript is turned OFF. None of the links on this concept map will
work until it is reactivated.
If you need help turning JavaScript On, click here.
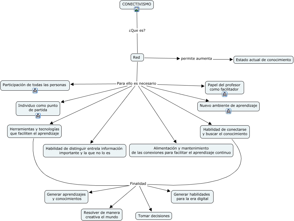
Este Cmap, tiene información relacionada con: Conectivismo-Boucq, Odette, Red Para ello es necesario Alimentación y mantenimiento de las conexiones para facilitar el aprendizaje continuo, Red Para ello es necesario Individuo como punto de partida, Herramientas y tecnologías que faciliten el aprendizaje Finalidad Tomar decisiones, Red permite aumenta Estado actual de conocimiento, CONECTIVISMO ¿Que es? Red, Red Para ello es necesario Habilidad de distinguir entrela información importante y la que no lo es, Red Para ello es necesario Herramientas y tecnologías que faciliten el aprendizaje, Herramientas y tecnologías que faciliten el aprendizaje Finalidad Resolver de manera creativa el mundo, Red Para ello es necesario Nuevo ambiente de aprendizaje, Herramientas y tecnologías que faciliten el aprendizaje Finalidad Generar habilidades para la era digital, Herramientas y tecnologías que faciliten el aprendizaje Finalidad Generar aprendizajes y conocimientos, Red Para ello es necesario Participación de todas las personas, Red Para ello es necesario Habilidad de conectarse y buscar el conocimiento, Herramientas y tecnologías que faciliten el aprendizaje Finalidad Habilidad de conectarse y buscar el conocimiento, Red Para ello es necesario Papel del profesor como facilitador