WARNING:
JavaScript is turned OFF. None of the links on this concept map will
work until it is reactivated.
If you need help turning JavaScript On, click here.
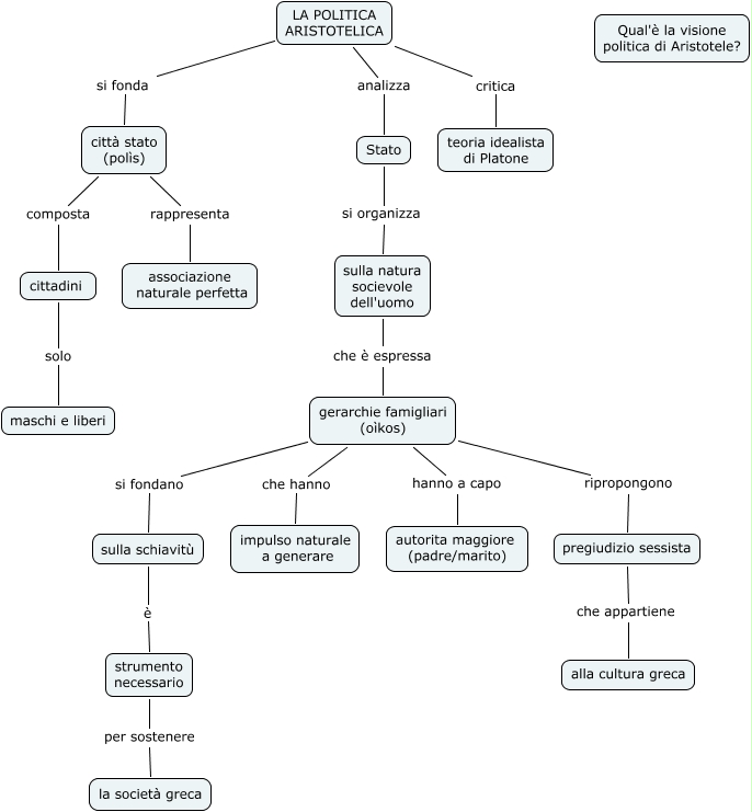
Questa Cmap, creata con IHMC CmapTools, contiene informazioni relative a: La politica Catini Chiera Craciun_corretta, gerarchie famigliari (oìkos) ripropongono pregiudizio sessista, città stato (polìs) composta cittadini, città stato (polìs) rappresenta associazione naturale perfetta, gerarchie famigliari (oìkos) si fondano sulla schiavitù, sulla schiavitù è strumento necessario, LA POLITICA ARISTOTELICA analizza Stato, cittadini solo maschi e liberi, sulla natura socievole dell'uomo che è espressa gerarchie famigliari (oìkos), Stato si organizza sulla natura socievole dell'uomo, pregiudizio sessista che appartiene alla cultura greca, LA POLITICA ARISTOTELICA si fonda città stato (polìs), gerarchie famigliari (oìkos) hanno a capo autorita maggiore (padre/marito), LA POLITICA ARISTOTELICA critica teoria idealista di Platone, strumento necessario per sostenere la società greca, gerarchie famigliari (oìkos) che hanno impulso naturale a generare