WARNING:
JavaScript is turned OFF. None of the links on this concept map will
work until it is reactivated.
If you need help turning JavaScript On, click here.
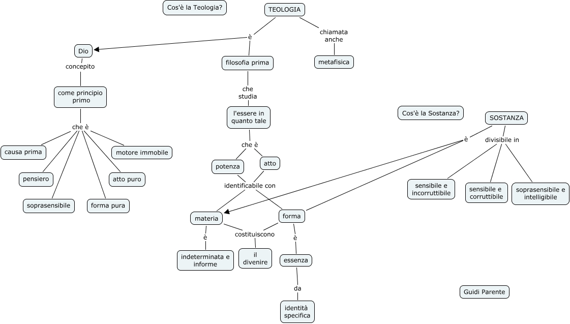
Questa Cmap, creata con IHMC CmapTools, contiene informazioni relative a: Filosofia prima_guidi_parente_corretta, SOSTANZA è materia, SOSTANZA divisibile in soprasensibile e intelligibile, come principio primo che è motore immobile, SOSTANZA è forma, come principio primo che è pensiero, forma costituiscono il divenire, TEOLOGIA è Dio, l'essere in quanto tale che è atto, potenza identificabile con forma, filosofia prima che studia l'essere in quanto tale, l'essere in quanto tale che è potenza, atto identificabile con forma, TEOLOGIA è filosofia prima, SOSTANZA divisibile in sensibile e incorruttibile, potenza identificabile con materia, come principio primo che è atto puro, come principio primo che è soprasensibile, essenza da identità specifica, TEOLOGIA chiamata anche metafisica, materia è indeterminata e informe