WARNING:
JavaScript is turned OFF. None of the links on this concept map will
work until it is reactivated.
If you need help turning JavaScript On, click here.
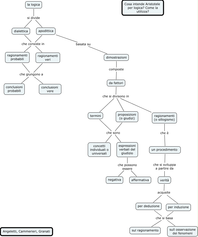
Questa Cmap, creata con IHMC CmapTools, contiene informazioni relative a: Logica, ragionamenti probabili che giungono a conclusioni probabili, apodittica basata su dimostrazioni, espressioni verbali del giudizio che possono essere negativa, un procedimento che si sviluppa a partire da verità, da fattori che si divisono in proposizioni (o giudizi), verità acqusite per induzione, dimostrazioni composte da fattori, termini che sono espressioni verbali del giudizio, ragionamenti veri che giungono a conclusioni vere, la logica si divide apodittica, verità acqusite per deduzione, proposizioni (o giudizi) che sono espressioni verbali del giudizio, dialettica che consiste in ragionamenti veri, apodittica che consiste in ragionamenti veri, espressioni verbali del giudizio che possono essere affermativa, ragionamenti probabili che giungono a conclusioni vere, apodittica che consiste in ragionamenti probabili, termini che sono concetti individuali o universali, per induzione che si basa sul ragionamento, ragionamenti (o sillogismo) che è un procedimento