WARNING:
JavaScript is turned OFF. None of the links on this concept map will
work until it is reactivated.
If you need help turning JavaScript On, click here.
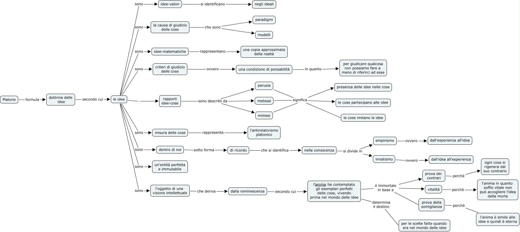
Questa Cmap, creata con IHMC CmapTools, contiene informazioni relative a: Platone - Petrelli, metessi significa le cose imitano le idee, metessi significa presenza delle idee nelle cose, le idee sono idee-valori, misura delle cose rappresenta l'antirelativismo platonico, una condizione di pensabilità in quanto per giudicare qualcosa non possiamo fare a meno di riferirci ad esse, innatismo ovvero dall'idea all'esperienza, parusia significa le cose imitano le idee, l'anima ha contemplato gli esemplari perfetti delle cose, vivendo prima nel mondo delle idee è immortale in base a prova dei contrari, le idee sono criteri di giudizio delle cose, nella conoscenza si divide in innatismo, l'anima ha contemplato gli esemplari perfetti delle cose, vivendo prima nel mondo delle idee determina il destino per le scelte fatte quando era nel mondo delle idee, rapporti idee-cose sono descritti da mimesi, l'oggetto di una visione intellettuale che deriva dalla reminescenza, parusia significa presenza delle idee nelle cose, rapporti idee-cose sono descritti da parusia, idee-matematiche rappresentano una copia approssimata della realtà, rapporti idee-cose sono descritti da metessi, l'anima ha contemplato gli esemplari perfetti delle cose, vivendo prima nel mondo delle idee è immortale in base a prova della somiglianza, l'anima ha contemplato gli esemplari perfetti delle cose, vivendo prima nel mondo delle idee è immortale in base a vitalità, mimesi significa le cose imitano le idee