WARNING:
JavaScript is turned OFF. None of the links on this concept map will
work until it is reactivated.
If you need help turning JavaScript On, click here.
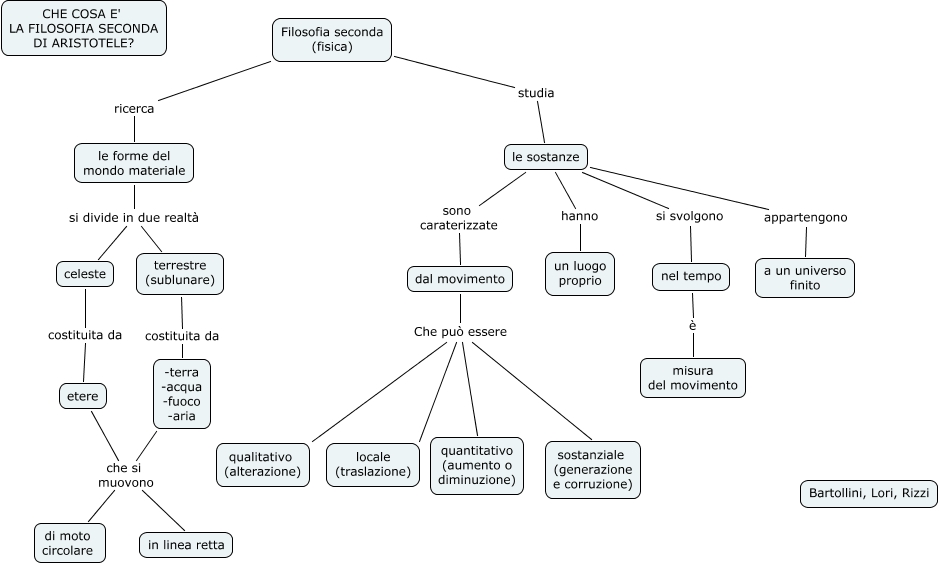
Questa Cmap, creata con IHMC CmapTools, contiene informazioni relative a: Filosofia seconda, le sostanze appartengono a un universo finito, le sostanze hanno un luogo proprio, -terra -acqua -fuoco -aria che si muovono di moto circolare, le forme del mondo materiale si divide in due realtà terrestre (sublunare), -terra -acqua -fuoco -aria che si muovono in linea retta, le forme del mondo materiale si divide in due realtà celeste, Filosofia seconda (fisica) studia le sostanze, le sostanze sono caraterizzate dal movimento, celeste costituita da etere, nel tempo è misura del movimento, dal movimento Che può essere sostanziale (generazione e corruzione), dal movimento Che può essere qualitativo (alterazione), le sostanze si svolgono nel tempo, dal movimento Che può essere quantitativo (aumento o diminuzione), terrestre (sublunare) costituita da -terra -acqua -fuoco -aria, etere che si muovono in linea retta, dal movimento Che può essere locale (traslazione), etere che si muovono di moto circolare, Filosofia seconda (fisica) ricerca le forme del mondo materiale