WARNING:
JavaScript is turned OFF. None of the links on this concept map will
work until it is reactivated.
If you need help turning JavaScript On, click here.
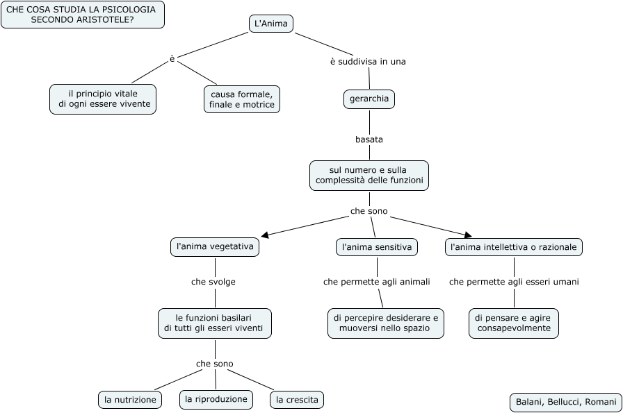
Questa Cmap, creata con IHMC CmapTools, contiene informazioni relative a: L'anima (Bellucci Balani Romani)_corretta, gerarchia basata sul numero e sulla complessità delle funzioni, L'Anima è causa formale, finale e motrice, l'anima vegetativa che svolge le funzioni basilari di tutti gli esseri viventi, L'Anima è suddivisa in una gerarchia, L'Anima è il principio vitale di ogni essere vivente, l'anima sensitiva che permette agli animali di percepire desiderare e muoversi nello spazio, le funzioni basilari di tutti gli esseri viventi che sono la riproduzione, sul numero e sulla complessità delle funzioni che sono l'anima sensitiva, sul numero e sulla complessità delle funzioni che sono l'anima intellettiva o razionale, le funzioni basilari di tutti gli esseri viventi che sono la nutrizione, le funzioni basilari di tutti gli esseri viventi che sono la crescita, sul numero e sulla complessità delle funzioni che sono l'anima vegetativa, l'anima intellettiva o razionale che permette agli esseri umani di pensare e agire consapevolmente