WARNING:
JavaScript is turned OFF. None of the links on this concept map will
work until it is reactivated.
If you need help turning JavaScript On, click here.
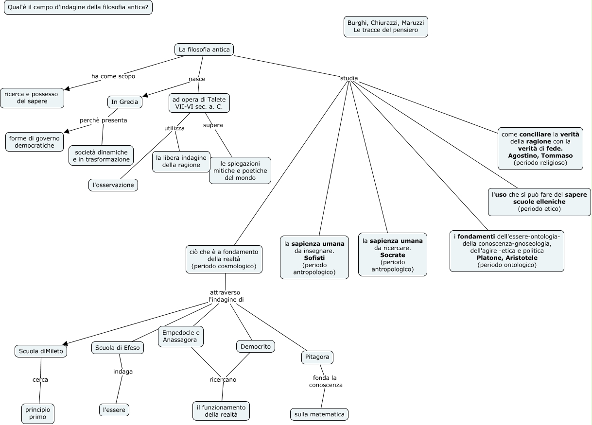
Esse mapa conceitual, produzido no IHMC CmapTools, tem a informação relacionada a: Filosofia antica, La filosofia antica studia la sapienza umana da ricercare. Socrate (periodo antropologico), Scuola diMileto cerca principio primo, La filosofia antica studia la sapienza umana da insegnare. Sofisti (periodo antropologico), La filosofia antica studia come conciliare la verità della ragione con la verità di fede. Agostino, Tommaso (periodo religioso), La filosofia antica studia l'uso che si può fare del sapere scuole elleniche (periodo etico), La filosofia antica nasce In Grecia, ciò che è a fondamento della realtà (periodo cosmologico) attraverso l'indagine di Pitagora, Pitagora fonda la conoscenza sulla matematica, ciò che è a fondamento della realtà (periodo cosmologico) attraverso l'indagine di Democrito, ciò che è a fondamento della realtà (periodo cosmologico) attraverso l'indagine di Scuola diMileto, ciò che è a fondamento della realtà (periodo cosmologico) attraverso l'indagine di Scuola di Efeso, La filosofia antica ha come scopo ricerca e possesso del sapere, ad opera di Talete VII-VI sec. a. C. utilizza l'osservazione, In Grecia perchè presenta forme di governo democratiche, Empedocle e Anassagora ricercano il funzionamento della realtà, La filosofia antica studia ciò che è a fondamento della realtà (periodo cosmologico), ad opera di Talete VII-VI sec. a. C. supera le spiegazioni mitiche e poetiche del mondo, La filosofia antica studia i fondamenti dell'essere-ontologia- della conoscenza-gnoseologia, dell'agire -etica e politica Platone, Aristotele (periodo ontologico), In Grecia perchè presenta società dinamiche e in trasformazione, La filosofia antica nasce ad opera di Talete VII-VI sec. a. C.