Warning:
JavaScript is turned OFF. None of the links on this page will work until it is reactivated.
If you need help turning JavaScript On, click here.
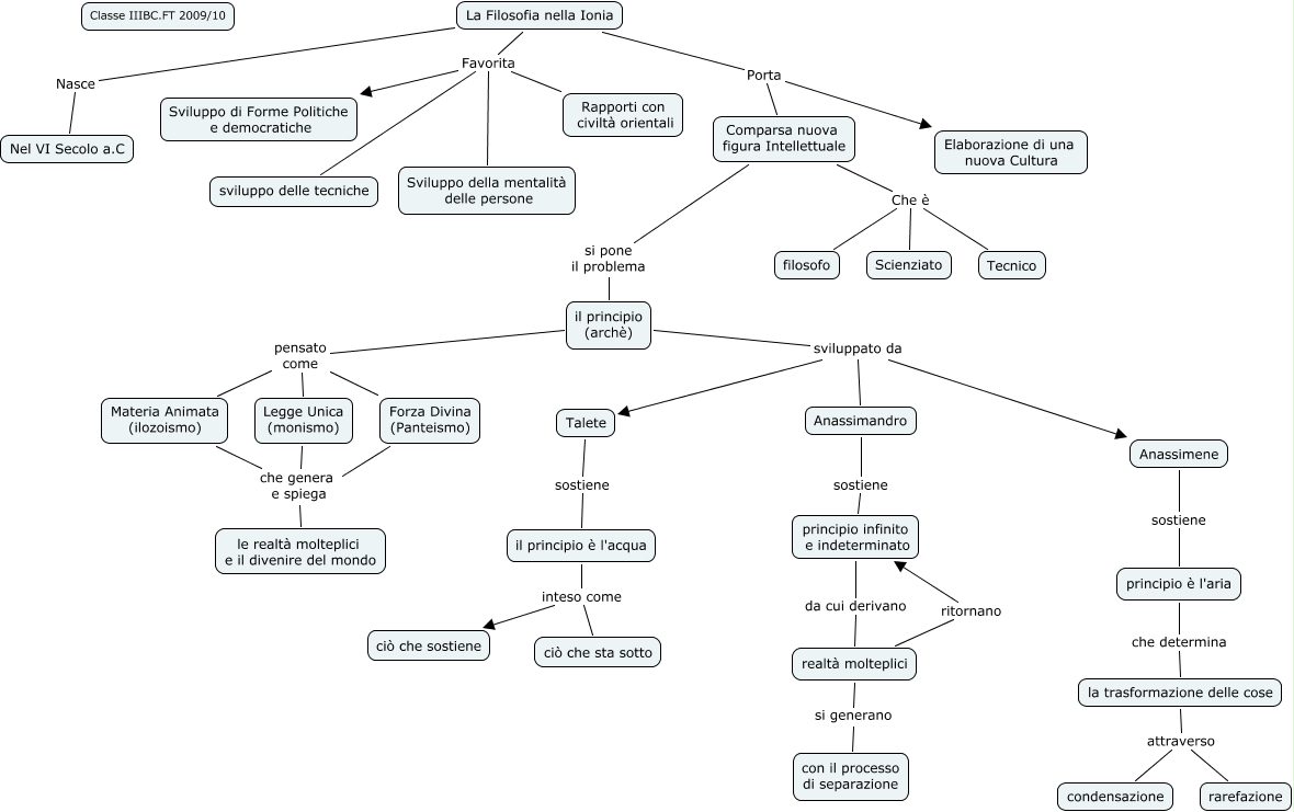
Questa Cmap, creata con IHMC CmapTools, contiene informazioni relative a: Talete Anassimandro Anassimene, il principio (archè) sviluppato da Talete, La Filosofia nella Ionia Porta Comparsa nuova figura Intellettuale, Comparsa nuova figura Intellettuale Che è Scienziato, principio è l'aria che determina la trasformazione delle cose, la trasformazione delle cose attraverso rarefazione, il principio è l'acqua inteso come ciò che sostiene, Anassimene sostiene principio è l'aria, la trasformazione delle cose attraverso condensazione, il principio (archè) pensato come Materia Animata (ilozoismo), La Filosofia nella Ionia Favorita Rapporti con civiltà orientali, il principio (archè) sviluppato da Anassimandro, Comparsa nuova figura Intellettuale Che è Tecnico, Forza Divina (Panteismo) che genera e spiega le realtà molteplici e il divenire del mondo, principio infinito e indeterminato da cui derivano realtà molteplici, il principio (archè) pensato come Legge Unica (monismo), La Filosofia nella Ionia Favorita sviluppo delle tecniche, realtà molteplici ritornano principio infinito e indeterminato, il principio (archè) pensato come Forza Divina (Panteismo), Anassimandro sostiene principio infinito e indeterminato, La Filosofia nella Ionia Favorita Sviluppo della mentalità delle persone