WARNING:
JavaScript is turned OFF. None of the links on this concept map will
work until it is reactivated.
If you need help turning JavaScript On, click here.
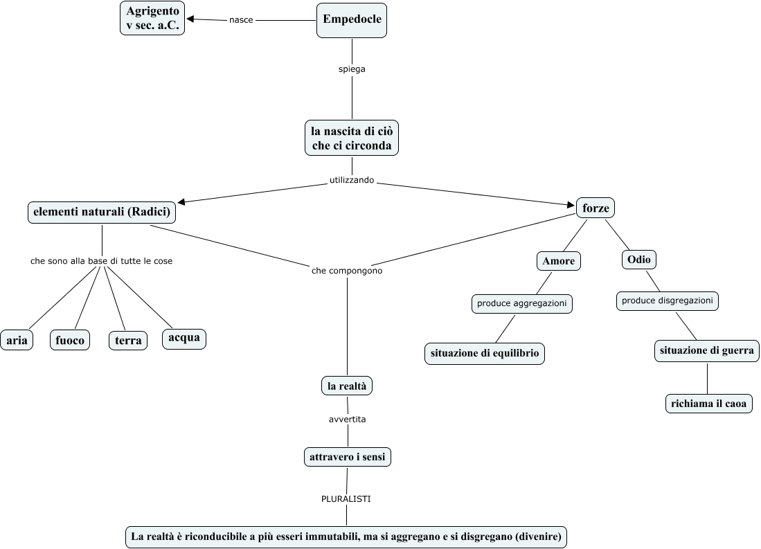
Questa Cmap, creata con IHMC CmapTools, contiene informazioni relative a: Empedocle, la realtà avvertita attravero i sensi, elementi naturali (Radici) che sono alla base di tutte le cose acqua, elementi naturali (Radici) che compongono la realtà, Odio ???? produce disgregazioni, forze che compongono la realtà, situazione di guerra ???? richiama il caoa, forze ???? Odio, attravero i sensi PLURALISTI La realtà è riconducibile a più esseri immutabili, ma si aggregano e si disgregano (divenire), la nascita di ciò che ci circonda utilizzando elementi naturali (Radici), Empedocle spiega la nascita di ciò che ci circonda, elementi naturali (Radici) che sono alla base di tutte le cose fuoco, produce aggregazioni ???? situazione di equilibrio, elementi naturali (Radici) che sono alla base di tutte le cose terra, produce disgregazioni ???? situazione di guerra, Empedocle nasce Agrigento v sec. a.C., forze ???? Amore, elementi naturali (Radici) che sono alla base di tutte le cose aria, la nascita di ciò che ci circonda utilizzando forze, Amore ???? produce aggregazioni