Warning:
JavaScript is turned OFF. None of the links on this page will work until it is reactivated.
If you need help turning JavaScript On, click here.
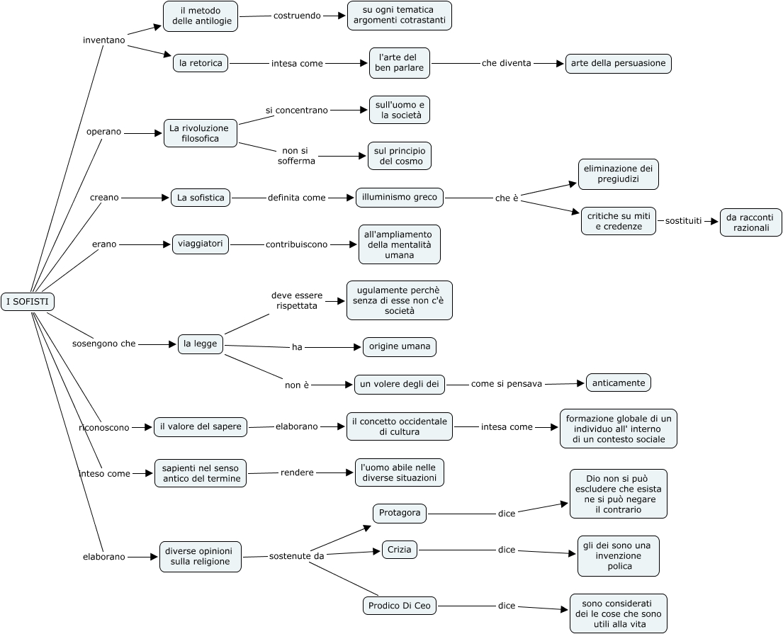
Questa Cmap, creata con IHMC CmapTools, contiene informazioni relative a: I Sofisti Alessandra.Azzurra.Vera1, l'arte del ben parlare che diventa arte della persuasione, diverse opinioni sulla religione sostenute da Protagora, sapienti nel senso antico del termine rendere l'uomo abile nelle diverse situazioni, il valore del sapere elaborano il concetto occidentale di cultura, la legge non è un volere degli dei, critiche su miti e credenze sostituiti da racconti razionali, I SOFISTI creano La sofistica, La rivoluzione filosofica non si sofferma sul principio del cosmo, I SOFISTI erano viaggiatori, La rivoluzione filosofica si concentrano sull'uomo e la società, Crizia dice gli dei sono una invenzione polica, diverse opinioni sulla religione sostenute da Crizia, un volere degli dei come si pensava anticamente, La sofistica definita come illuminismo greco, illuminismo greco che è eliminazione dei pregiudizi, I SOFISTI operano La rivoluzione filosofica, I SOFISTI sosengono che la legge, il concetto occidentale di cultura intesa come formazione globale di un individuo all' interno di un contesto sociale, I SOFISTI inventano il metodo delle antilogie, Protagora dice Dio non si può escludere che esista ne si può negare il contrario