WARNING:
JavaScript is turned OFF. None of the links on this concept map will
work until it is reactivated.
If you need help turning JavaScript On, click here.
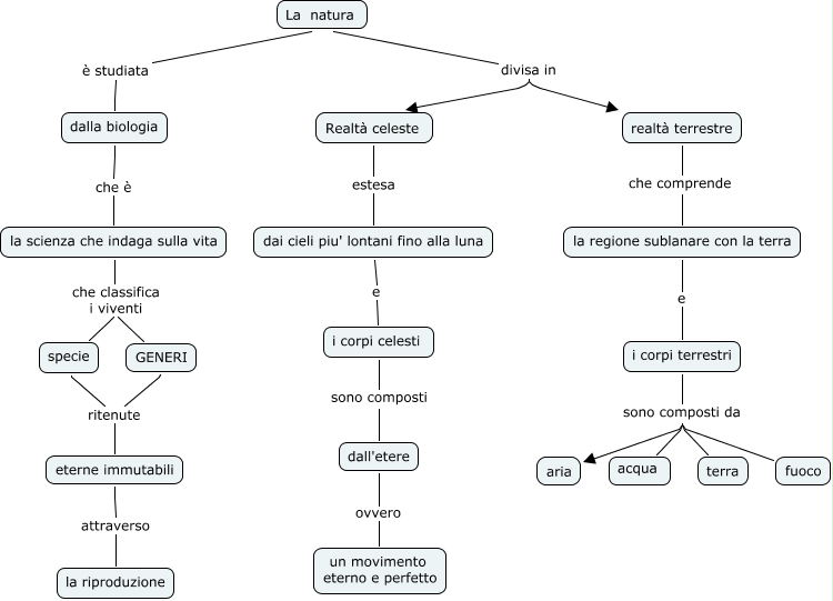
Questa Cmap, creata con IHMC CmapTools, contiene informazioni relative a: la filosofia seconda- Gruppo 3(2)_corretta, i corpi terrestri sono composti da acqua, GENERI ritenute eterne immutabili, Realtà celeste estesa dai cieli piu' lontani fino alla luna, la scienza che indaga sulla vita che classifica i viventi GENERI, i corpi terrestri sono composti da fuoco, dai cieli piu' lontani fino alla luna e i corpi celesti, i corpi terrestri sono composti da aria, dall'etere ovvero un movimento eterno e perfetto, la scienza che indaga sulla vita che classifica i viventi specie, la regione sublanare con la terra e i corpi terrestri, i corpi celesti sono composti dall'etere, eterne immutabili attraverso la riproduzione, specie ritenute eterne immutabili, La natura è studiata dalla biologia, dalla biologia che è la scienza che indaga sulla vita, La natura divisa in realtà terrestre, i corpi terrestri sono composti da terra, La natura divisa in Realtà celeste, realtà terrestre che comprende la regione sublanare con la terra