WARNING:
JavaScript is turned OFF. None of the links on this concept map will
work until it is reactivated.
If you need help turning JavaScript On, click here.
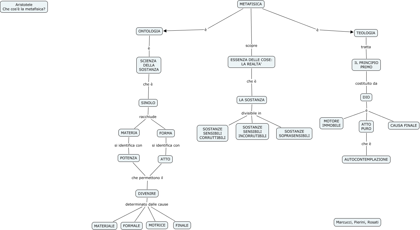
This Concept Map, created with IHMC CmapTools, has information related to: Metafisica, METAFISICA scopre ESSENZA DELLE COSE: LA REALTA', METAFISICA è ONTOLOGIA, ATTO che permettono il DIVENIRE, LA SOSTANZA divisibile in SOSTANZE SENSIBILI INCORRUTIBILI, SCIENZA DELLA SOSTANZA che è SINOLO, MATERIA si identifica con POTENZA, DIVENIRE determinato dalle cause MATERIALE, TEOLOGIA tratta IL PRINCIPIO PRIMO, FORMA si identifica con ATTO, DIVENIRE determinato dalle cause FINALE, ONTOLOGIA è SCIENZA DELLA SOSTANZA, LA SOSTANZA divisibile in SOSTANZE SENSIBILI CORRUTTIBILI, SINOLO racchiude MATERIA, DIO è MOTORE IMMOBILE, SINOLO racchiude FORMA, ATTO PURO che è AUTOCONTEMPLAZIONE, POTENZA che permettono il DIVENIRE, DIO è CAUSA FINALE, DIVENIRE determinato dalle cause FORMALE, DIVENIRE determinato dalle cause MOTRICE