WARNING:
JavaScript is turned OFF. None of the links on this concept map will
work until it is reactivated.
If you need help turning JavaScript On, click here.
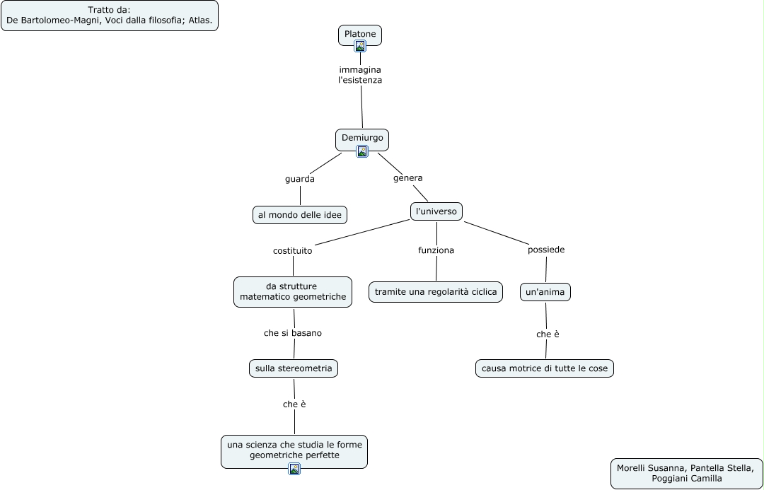
Questa Cmap, creata con IHMC CmapTools, contiene informazioni relative a: Platone_universo, sulla stereometria che è una scienza che studia le forme geometriche perfette, Demiurgo genera l'universo, Platone immagina l'esistenza Demiurgo, da strutture matematico geometriche che si basano sulla stereometria, l'universo costituito da strutture matematico geometriche, l'universo possiede un'anima, l'universo funziona tramite una regolarità ciclica, un'anima che è causa motrice di tutte le cose, Demiurgo guarda al mondo delle idee