WARNING:
JavaScript is turned OFF. None of the links on this concept map will
work until it is reactivated.
If you need help turning JavaScript On, click here.
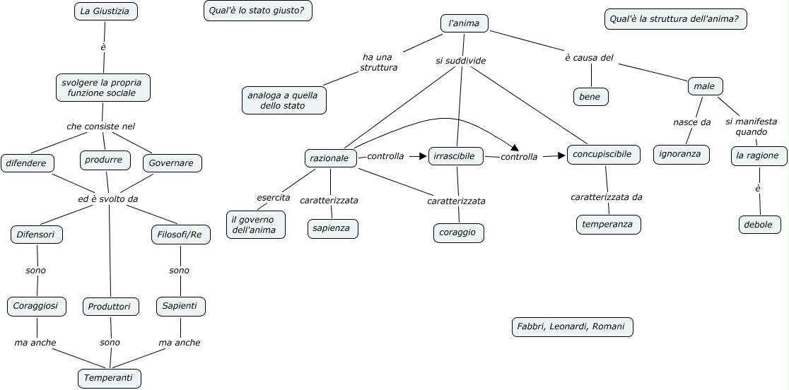
Questa Cmap, creata con IHMC CmapTools, contiene informazioni relative a: Platone_GIUSTIZIA_romani.fabbri.leonardi_corretta, irrascibile controlla concupiscibile, razionale controlla irrascibile, svolgere la propria funzione sociale che consiste nel difendere, razionale esercita il governo dell'anima, Produttori sono Temperanti, Sapienti ma anche Temperanti, l'anima ha una struttura analoga a quella dello stato, produrre ed è svolto da Filosofi/Re, l'anima è causa del bene, svolgere la propria funzione sociale che consiste nel produrre, l'anima si suddivide irrascibile, Filosofi/Re sono Sapienti, svolgere la propria funzione sociale che consiste nel Governare, Difensori sono Coraggiosi, l'anima si suddivide razionale, produrre ed è svolto da Produttori, La Giustizia è svolgere la propria funzione sociale, razionale controlla concupiscibile, concupiscibile caratterizzata da temperanza, Governare ed è svolto da Filosofi/Re