WARNING:
JavaScript is turned OFF. None of the links on this concept map will
work until it is reactivated.
If you need help turning JavaScript On, click here.
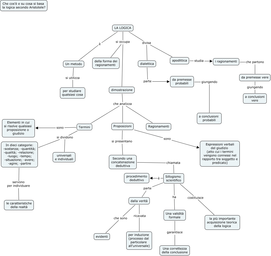
Questa Cmap, creata con IHMC CmapTools, contiene informazioni relative a: La logica - valeriani - buconi_corretta, Sillogismo scientifico ha Una validità formale, Sillogismo scientifico costituisce la più importante acquisizione teorica della logica, dimostrazione che analizza Termini, Sillogismo scientifico è procedimento deduttivo, Un metodo si utilizza per studiare qualsiasi cosa, LA LOGICA è Un metodo, apodittica studia i ragionamenti, Una validità formale garantisce Una correttezza della conclusione, Termini si dividono In dieci categorie: -sostanza; -quantità; -qualità; -relazione; -luogo; -tempo; -situazione; -avere; -agire; -partire, i ragionamenti che partono da premesse vere, LA LOGICA si occupa dimostrazione, LA LOGICA divisa apodittica, dalla verità che sono evidenti, LA LOGICA divisa dialettica, LA LOGICA si occupa della forma dei ragionamenti, da premesse vere giungendo a conclusioni vere, dalla verità ricavata per induzione (processo dal particolare all'universale), dialettica parte da premesse probabili, dimostrazione che analizza Ragionamenti, In dieci categorie: -sostanza; -quantità; -qualità; -relazione; -luogo; -tempo; -situazione; -avere; -agire; -partire servono per individuare le caratteristiche della realtà