WARNING:
JavaScript is turned OFF. None of the links on this concept map will
work until it is reactivated.
If you need help turning JavaScript On, click here.
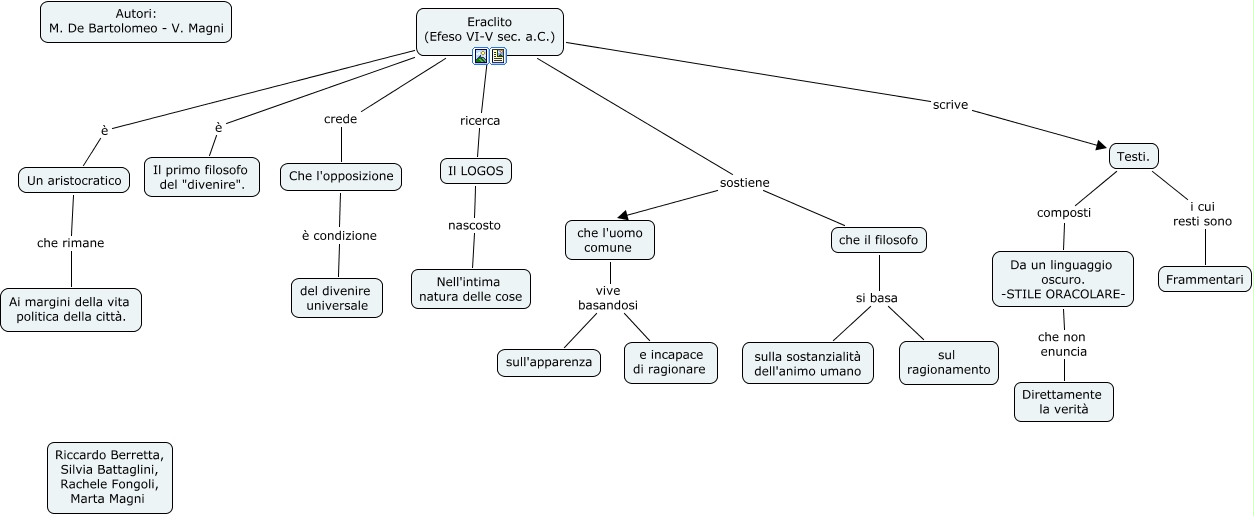
Questa Cmap, creata con IHMC CmapTools, contiene informazioni relative a: Eraclito, Eraclito (Efeso VI-V sec. a.C.) è Il primo filosofo del "divenire"., Testi. composti Da un linguaggio oscuro. -STILE ORACOLARE-, Eraclito (Efeso VI-V sec. a.C.) sostiene che il filosofo, che il filosofo si basa sulla sostanzialità dell'animo umano, Testi. i cui resti sono Frammentari, Eraclito (Efeso VI-V sec. a.C.) è Un aristocratico, che il filosofo si basa sul ragionamento, Da un linguaggio oscuro. -STILE ORACOLARE- che non enuncia Direttamente la verità, che l'uomo comune vive basandosi sull'apparenza, Eraclito (Efeso VI-V sec. a.C.) scrive Testi., che l'uomo comune vive basandosi e incapace di ragionare, Il LOGOS nascosto Nell'intima natura delle cose, Un aristocratico che rimane Ai margini della vita politica della città., Eraclito (Efeso VI-V sec. a.C.) crede Che l'opposizione, Che l'opposizione è condizione del divenire universale, Eraclito (Efeso VI-V sec. a.C.) ricerca Il LOGOS, Eraclito (Efeso VI-V sec. a.C.) sostiene che l'uomo comune