WARNING:
JavaScript is turned OFF. None of the links on this concept map will
work until it is reactivated.
If you need help turning JavaScript On, click here.
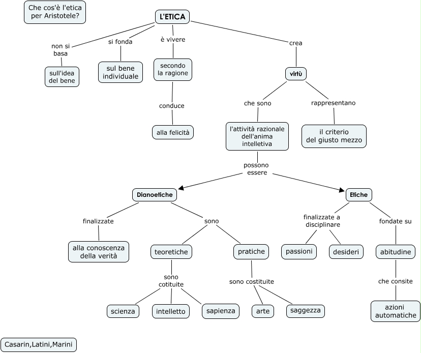
Questa Cmap, creata con IHMC CmapTools, contiene informazioni relative a: Etica, teoretiche sono cotituite scienza, pratiche sono costituite saggezza, Dianoetiche finalizzate alla conoscenza della verità, virtù che sono l'attività razionale dell'anima intelletiva, l'attività razionale dell'anima intelletiva possono essere Dianoetiche, teoretiche sono cotituite intelletto, Etiche fondate su abitudine, L'ETICA è vivere secondo la ragione, L'ETICA crea virtù, pratiche sono costituite arte, Etiche finalizzate a disciplinare passioni, virtù rappresentano il criterio del giusto mezzo, teoretiche sono cotituite sapienza, L'ETICA non si basa sull'idea del bene, L'ETICA si fonda sul bene individuale, Etiche finalizzate a disciplinare desideri, l'attività razionale dell'anima intelletiva possono essere Etiche, Dianoetiche sono pratiche, abitudine che consite azioni automatiche, secondo la ragione conduce alla felicità