WARNING:
JavaScript is turned OFF. None of the links on this concept map will
work until it is reactivated.
If you need help turning JavaScript On, click here.
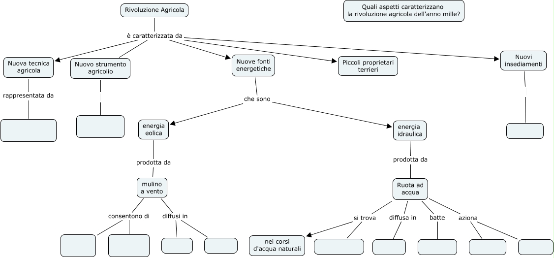
Questa Cmap, creata con IHMC CmapTools, contiene informazioni relative a: Anno1000_rivoluzione_agricola, Rivoluzione Agricola è caratterizzata da Nuovi insediamenti, Nuovo strumento agricolio, Ruota ad acqua batte, mulino a vento consentono di, Nuove fonti energetiche che sono energia idraulica, Ruota ad acqua aziona, Rivoluzione Agricola è caratterizzata da Nuovo strumento agricolio, energia idraulica prodotta da Ruota ad acqua, Ruota ad acqua si trova nei corsi d'acqua naturali, mulino a vento diffusi in, Nuove fonti energetiche che sono energia eolica, Ruota ad acqua diffusa in, Rivoluzione Agricola è caratterizzata da Nuove fonti energetiche, Rivoluzione Agricola è caratterizzata da Nuova tecnica agricola, Ruota ad acqua aziona, Nuova tecnica agricola rappresentata da, energia eolica prodotta da mulino a vento, mulino a vento consentono di, mulino a vento diffusi in, Ruota ad acqua si trova