WARNING:
JavaScript is turned OFF. None of the links on this concept map will
work until it is reactivated.
If you need help turning JavaScript On, click here.
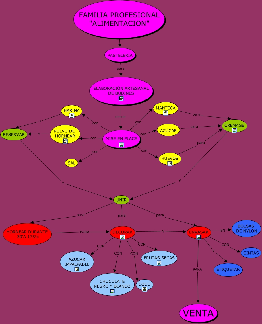
Este Cmap, tiene información relacionada con: unidad didactica budines artesanales, RESERVAR y UNIR, HARINA y RESERVAR, MISE EN PLACE con MANTECA, FAMILIA PROFESIONAL "ALIMENTACION" la PASTELERÍA, ELABORACIÓN ARTESANAL DE BUDINES desde MISE EN PLACE, MISE EN PLACE con POLVO DE HORNEAR, PASTELERÍA para ELABORACIÓN ARTESANAL DE BUDINES, HORNEAR DURANTE 30'A 175°c PARA DECORAR, ENVASAR Y ETIQUETAR, UNIR para HORNEAR DURANTE 30'A 175°c, MISE EN PLACE con SAL, DECORAR CON AZÚCAR IMPALPABLE, HUEVOS para CREMAGE, DECORAR CON FRUTAS SECAS, AZÚCAR para CREMAGE, ENVASAR PARA VENTA, MANTECA para CREMAGE, MISE EN PLACE con AZÚCAR, DECORAR CON CHOCOLATE NEGRO Y BLANCO, MISE EN PLACE con HUEVOS