WARNING:
JavaScript is turned OFF. None of the links on this concept map will
work until it is reactivated.
If you need help turning JavaScript On, click here.
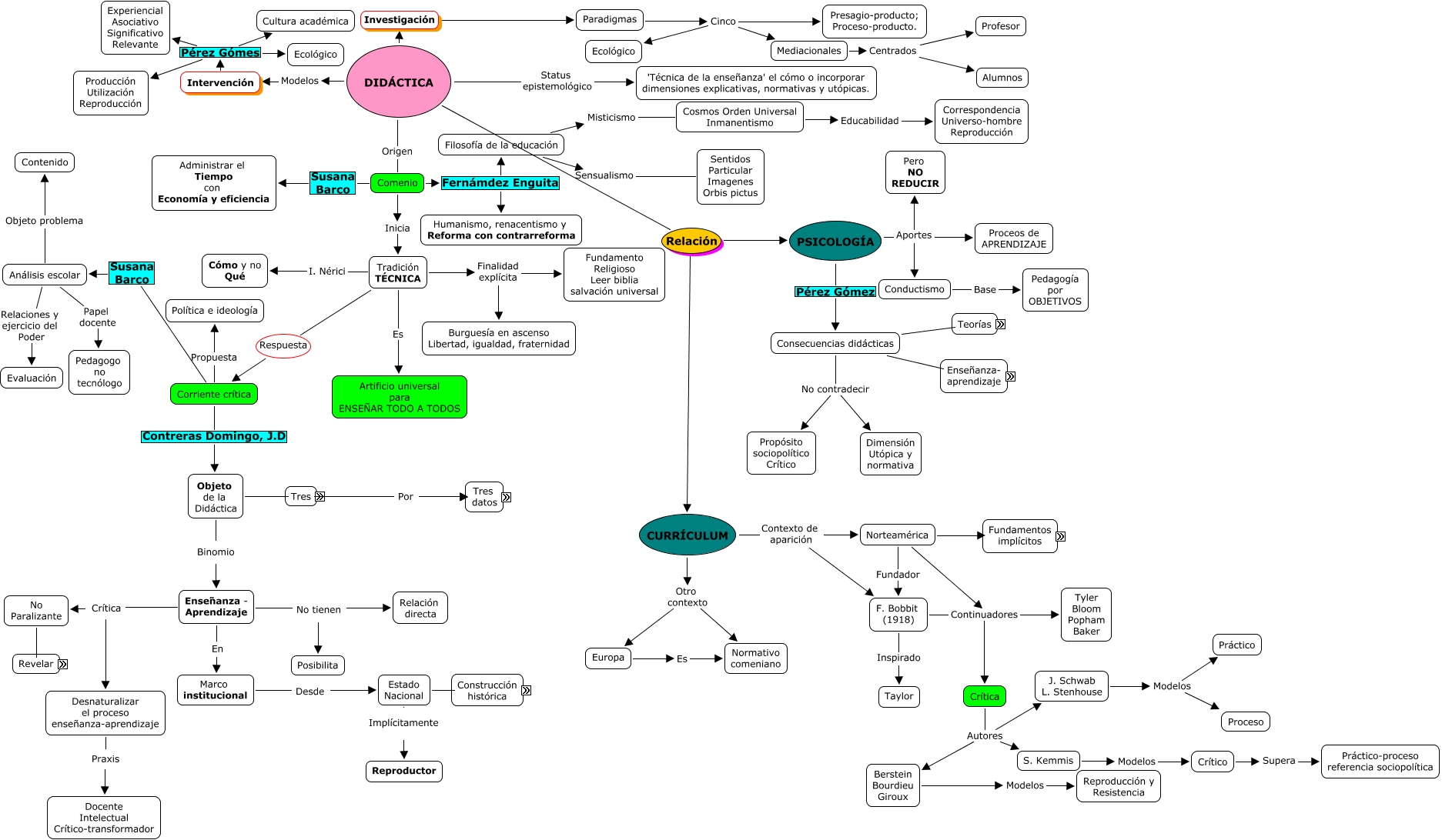
Este Cmap, tiene información relacionada con: Didactica U1, Crítica Autores J. Schwab L. Stenhouse, Enseñanza - Aprendizaje No tienen Relación directa, Estado Nacional Implícitamente Reproductor, Comenio Inicia Tradición TÉCNICA, Estado Nacional No Neutro Republicano, DIDÁCTICA Status epistemológico 'Técnica de la enseñanza' el cómo o incorporar dimensiones explicativas, normativas y utópicas., Objeto de la Didáctica 3 y no 1 Intervenir, Corriente crítica Susana Barco Análisis escolar, Tradición TÉCNICA Finalidad explícita Burguesía en ascenso Libertad, igualdad, fraternidad, Asociacionistas Aprendizaje Modelo caja negra, Conductismo Base Pedagogía por OBJETIVOS, Crítica Autores S. Kemmis, Intervención Pérez Gómes Experiencial Asociativo Significativo Relevante, Objeto de la Didáctica Binomio Enseñanza - Aprendizaje, Berstein Bourdieu Giroux Modelos Reproducción y Resistencia, No Paralizante Por qué Distribución alumnado, CURRÍCULUM Contexto de aparición F. Bobbit (1918), Paradigmas Cinco Presagio-producto; Proceso-producto., Comenio Fernámdez Enguita Humanismo, renacentismo y Reforma con contrarreforma, Filosofía de la educación Sensualismo Sentidos Particular Imagenes Orbis pictus