WARNING:
JavaScript is turned OFF. None of the links on this concept map will
work until it is reactivated.
If you need help turning JavaScript On, click here.
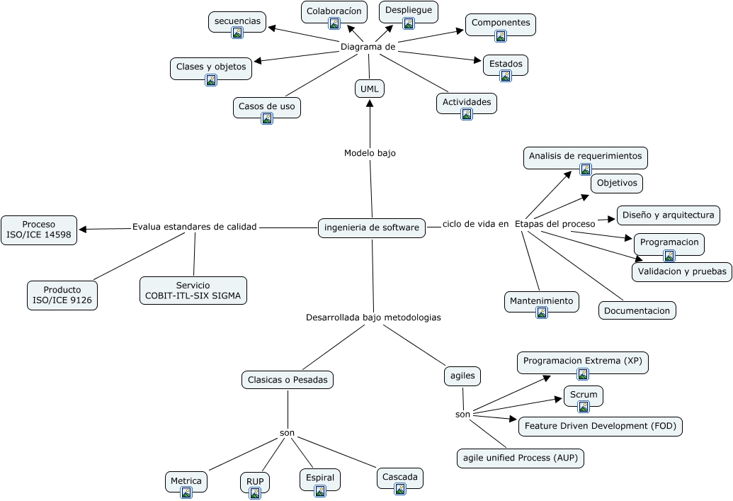
Este Cmap, tiene información relacionada con: Ingenieria de Software, ingenieria de software ciclo de vida en Etapas del proceso Validacion y pruebas, ingenieria de software ciclo de vida en Etapas del proceso Programacion, Clasicas o Pesadas son Espiral, agiles son Feature Driven Development (FOD), agiles son agile unified Process (AUP), ingenieria de software Evalua estandares de calidad Producto ISO/ICE 9126, ingenieria de software Desarrollada bajo metodologias Clasicas o Pesadas, agiles son Scrum, UML Diagrama de secuencias, UML Diagrama de Clases y objetos, ingenieria de software Modelo bajo UML, ingenieria de software ciclo de vida en Etapas del proceso Objetivos, Clasicas o Pesadas son Cascada, Clasicas o Pesadas son Metrica, Clasicas o Pesadas son RUP, ingenieria de software ciclo de vida en Etapas del proceso Analisis de requerimientos, ingenieria de software ciclo de vida en Etapas del proceso Mantenimiento, agiles son Programacion Extrema (XP), UML Diagrama de Despliegue, ingenieria de software Evalua estandares de calidad Proceso ISO/ICE 14598