WARNING:
JavaScript is turned OFF. None of the links on this concept map will
work until it is reactivated.
If you need help turning JavaScript On, click here.
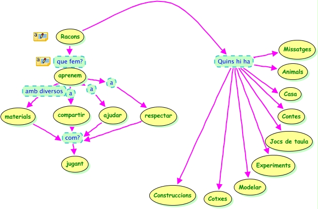
Aquest mapa conceptual conté informació relacionada amb: Racons 4 anys modificat, respectar com? jugant, Racons Quins hi ha Experiments, aprenem a respectar, Racons Quins hi ha Modelar, Racons Quins hi ha Construccions, Racons Quins hi ha Jocs de taula, aprenem a compartir, Racons Quins hi ha Casa, Racons Quins hi ha Animals, Racons Quins hi ha Missatges, Racons Quins hi ha Cotxes, aprenem a ajudar, Racons Quins hi ha Contes, compartir com? jugant, aprenem amb diversos materials, materials com? jugant, ajudar com? jugant, Racons que fem? aprenem