WARNING:
JavaScript is turned OFF. None of the links on this concept map will
work until it is reactivated.
If you need help turning JavaScript On, click here.
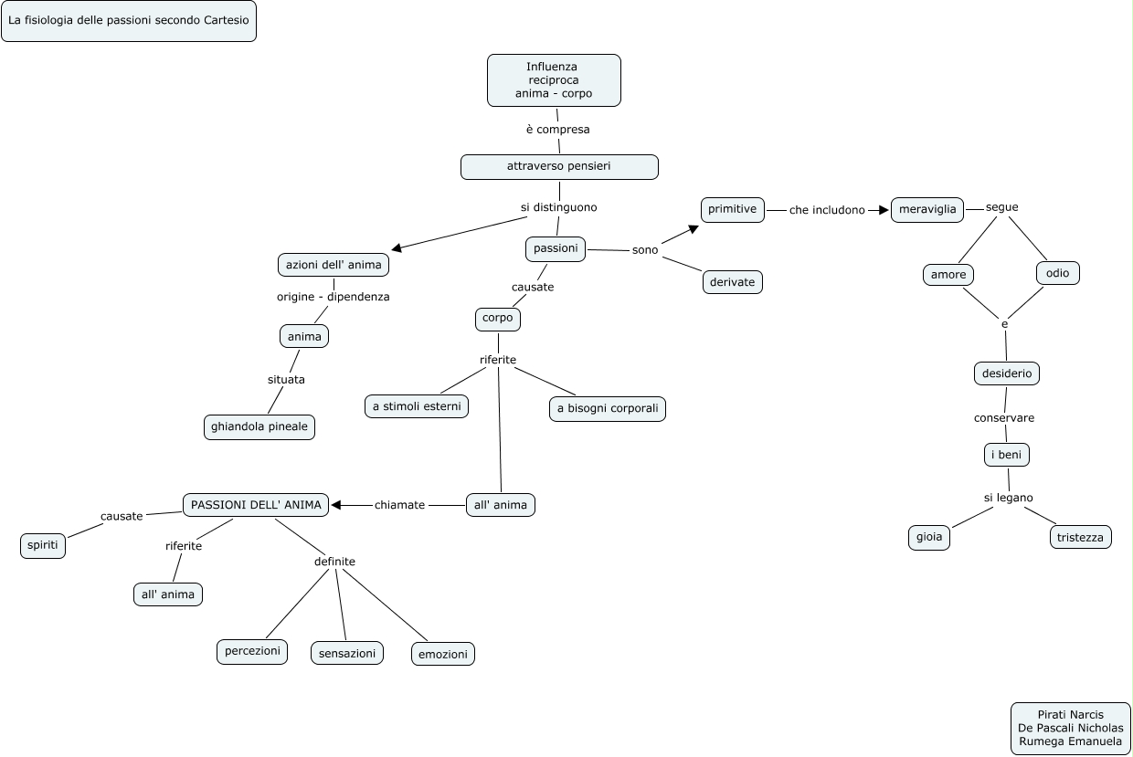
Questa Cmap, creata con IHMC CmapTools, contiene informazioni relative a: La fisiologia delle passioni (Cartesio), azioni dell' anima origine - dipendenza anima, i beni si legano gioia, all' anima chiamate PASSIONI DELL' ANIMA, PASSIONI DELL' ANIMA definite emozioni, desiderio conservare i beni, amore e desiderio, corpo riferite all' anima, odio e desiderio, passioni causate corpo, passioni sono primitive, passioni sono derivate, corpo riferite a bisogni corporali, PASSIONI DELL' ANIMA causate spiriti, primitive che includono meraviglia, Influenza reciproca anima - corpo è compresa attraverso pensieri, attraverso pensieri si distinguono passioni, corpo riferite a stimoli esterni, PASSIONI DELL' ANIMA definite percezioni, i beni si legano tristezza, anima situata ghiandola pineale