WARNING:
JavaScript is turned OFF. None of the links on this concept map will
work until it is reactivated.
If you need help turning JavaScript On, click here.
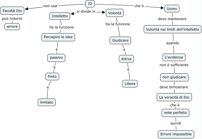
Questa Cmap, creata con IHMC CmapTools, contiene informazioni relative a: Cartesio Verità ed Errore, Attiva e Libera, Volontà ha la funzione Giudicare, ente perfetto quindi Errore impossibile, Facoltà Dio può indurre errore, Uomo deve mantenere Volontà nei limiti dell'intelletto, IO che è Uomo, IO non usa Facoltà Dio, non giudicare deve dimostrare La veracità di Dio, Giudicare è Attiva, IO si divide in Volontà, L'evidenza non è sufficiente non giudicare, Percepire le idee è passivo, Intelletto ha la funzione Percepire le idee, La veracità di Dio che è ente perfetto, passivo e finito, Volontà nei limiti dell'intelletto quando L'evidenza, IO si divide in Intelletto, finito e limitato