WARNING:
JavaScript is turned OFF. None of the links on this concept map will
work until it is reactivated.
If you need help turning JavaScript On, click here.
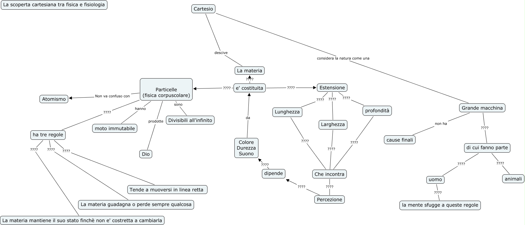
Questa Cmap, creata con IHMC CmapTools, contiene informazioni relative a: Cartesio1, e' costituita ???? Estensione, Grande macchina ???? di cui fanno parte, Che incontra ???? Percezione, e' costituita ???? Particelle (fisica corpuscolare), Percezione ???? dipende, Particelle (fisica corpuscolare) ???? ha tre regole, Lunghezza ???? Che incontra, Cartesio considera la natura come una Grande macchina, uomo ???? la mente sfugge a queste regole, Particelle (fisica corpuscolare) sono Divisibili all'infinito, Particelle (fisica corpuscolare) hanno moto immutabile, Colore Durezza Suono da e' costituita, Grande macchina non ha cause finali, Particelle (fisica corpuscolare) prodotte Dio, ha tre regole ???? La materia mantiene il suo stato finchè non e' costretta a cambiarla, ha tre regole ???? Tende a muoversi in linea retta, di cui fanno parte ???? animali, Particelle (fisica corpuscolare) Non va confuso con Atomismo, Estensione ???? Larghezza, di cui fanno parte ???? uomo