WARNING:
JavaScript is turned OFF. None of the links on this concept map will
work until it is reactivated.
If you need help turning JavaScript On, click here.
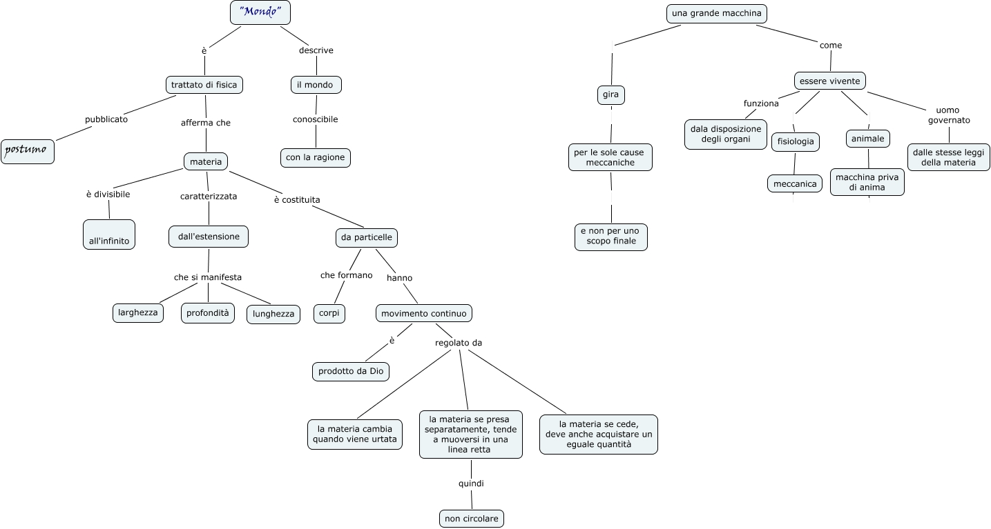
Questa Cmap, creata con IHMC CmapTools, contiene informazioni relative a: Mondo_meccanico_REV, essere vivente animale, movimento continuo regolato da la materia cambia quando viene urtata, materia è divisibile all'infinito, da particelle hanno movimento continuo, dall'estensione che si manifesta larghezza, movimento continuo regolato da la materia se cede, deve anche acquistare un eguale quantità, dall'estensione che si manifesta profondità, il mondo conoscibile con la ragione, gira per le sole cause meccaniche, movimento continuo regolato da la materia se presa separatamente, tende a muoversi in una linea retta, animale macchina priva di anima, per le sole cause meccaniche e non per uno scopo finale, "Mondo" descrive il mondo, dall'estensione che si manifesta lunghezza, una grande macchina come essere vivente, materia è costituita da particelle, essere vivente uomo governato dalle stesse leggi della materia, fisiologia meccanica, trattato di fisica afferma che materia, trattato di fisica pubblicato postumo