WARNING:
JavaScript is turned OFF. None of the links on this concept map will
work until it is reactivated.
If you need help turning JavaScript On, click here.
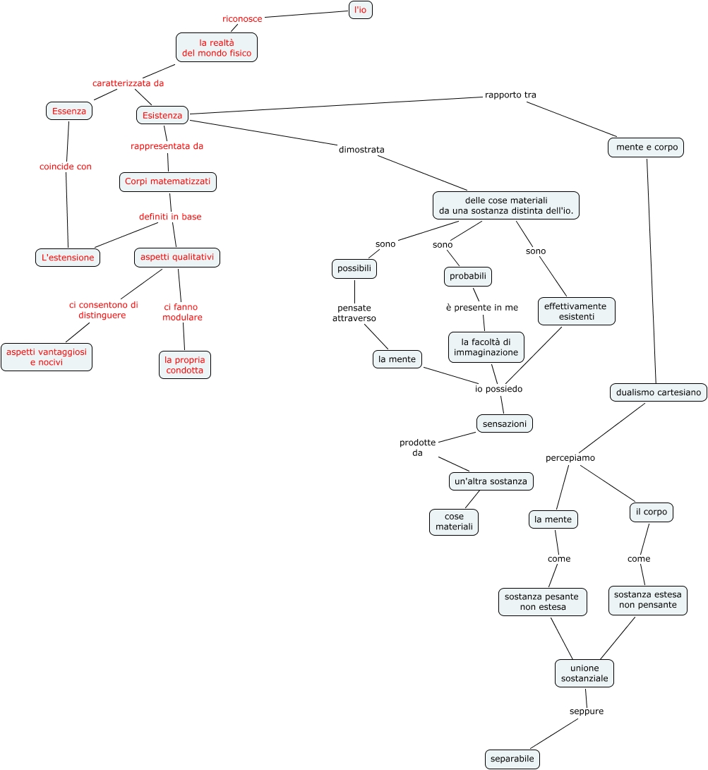
Questa Cmap, creata con IHMC CmapTools, contiene informazioni relative a: Essenza_esistenza_corpi_REV, aspetti qualitativi ci fanno modulare la propria condotta, Corpi matematizzati definiti in base aspetti qualitativi, dualismo cartesiano percepiamo il corpo, delle cose materiali da una sostanza distinta dell'io. sono effettivamente esistenti, sostanza pesante non estesa ???? unione sostanziale, il corpo come sostanza estesa non pensante, la realtà del mondo fisico caratterizzata da Esistenza, effettivamente esistenti io possiedo sensazioni, sostanza estesa non pensante ???? unione sostanziale, sensazioni prodotte da un'altra sostanza, un'altra sostanza ???? cose materiali, mente e corpo ???? dualismo cartesiano, probabili è presente in me la facoltà di immaginazione, dualismo cartesiano percepiamo la mente, la mente come sostanza pesante non estesa, la facoltà di immaginazione io possiedo sensazioni, Corpi matematizzati definiti in base L'estensione, Essenza coincide con L'estensione, possibili pensate attraverso la mente, la realtà del mondo fisico caratterizzata da Essenza