WARNING:
JavaScript is turned OFF. None of the links on this concept map will
work until it is reactivated.
If you need help turning JavaScript On, click here.
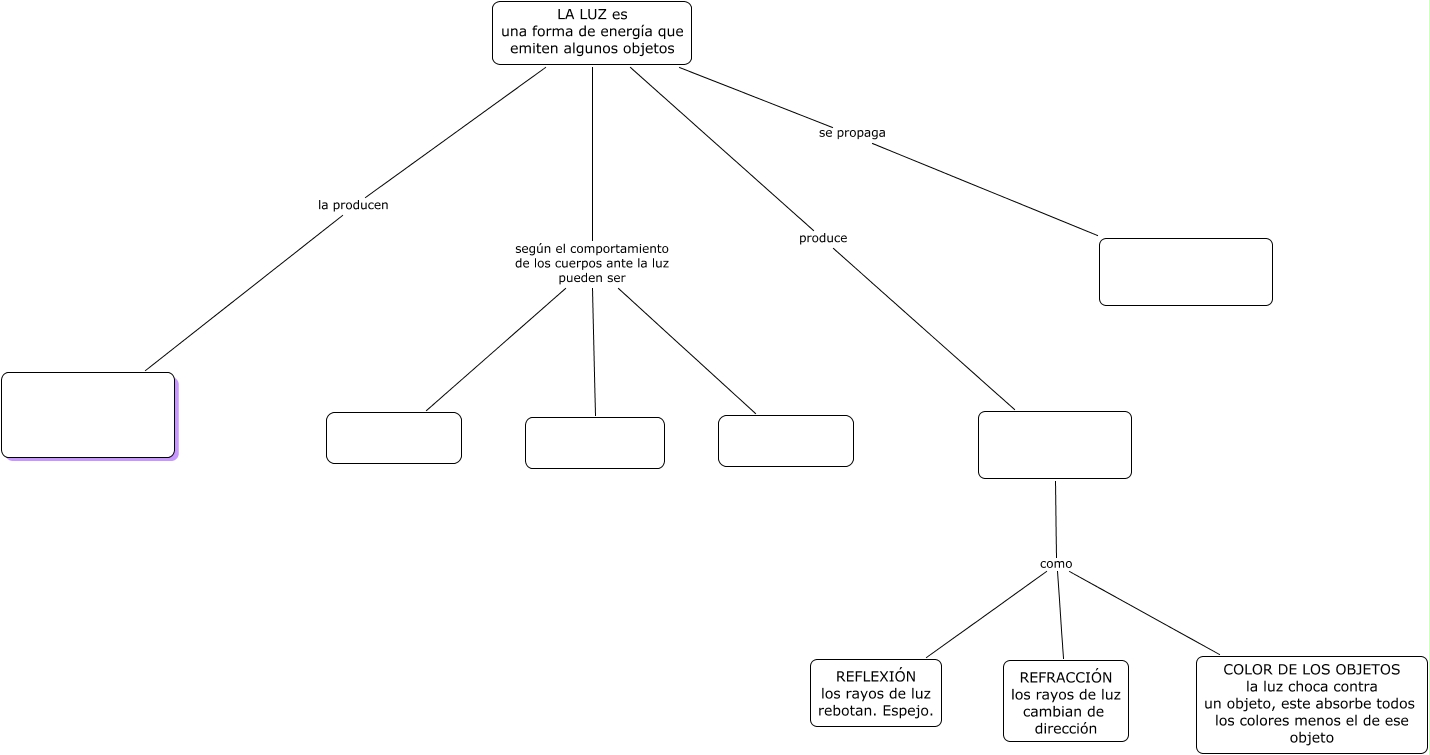
Este Cmap, tiene información relacionada con: la luz 2, LA LUZ es una forma de energía que emiten algunos objetos según el comportamiento de los cuerpos ante la luz pueden ser, LA LUZ es una forma de energía que emiten algunos objetos según el comportamiento de los cuerpos ante la luz pueden ser, LA LUZ es una forma de energía que emiten algunos objetos según el comportamiento de los cuerpos ante la luz pueden ser, LA LUZ es una forma de energía que emiten algunos objetos se propaga, LA LUZ es una forma de energía que emiten algunos objetos la producen, LA LUZ es una forma de energía que emiten algunos objetos produce, como COLOR DE LOS OBJETOS la luz choca contra un objeto, este absorbe todos los colores menos el de ese objeto, como REFRACCIÓN los rayos de luz cambian de dirección, como REFLEXIÓN los rayos de luz rebotan. Espejo.