WARNING:
JavaScript is turned OFF. None of the links on this concept map will
work until it is reactivated.
If you need help turning JavaScript On, click here.
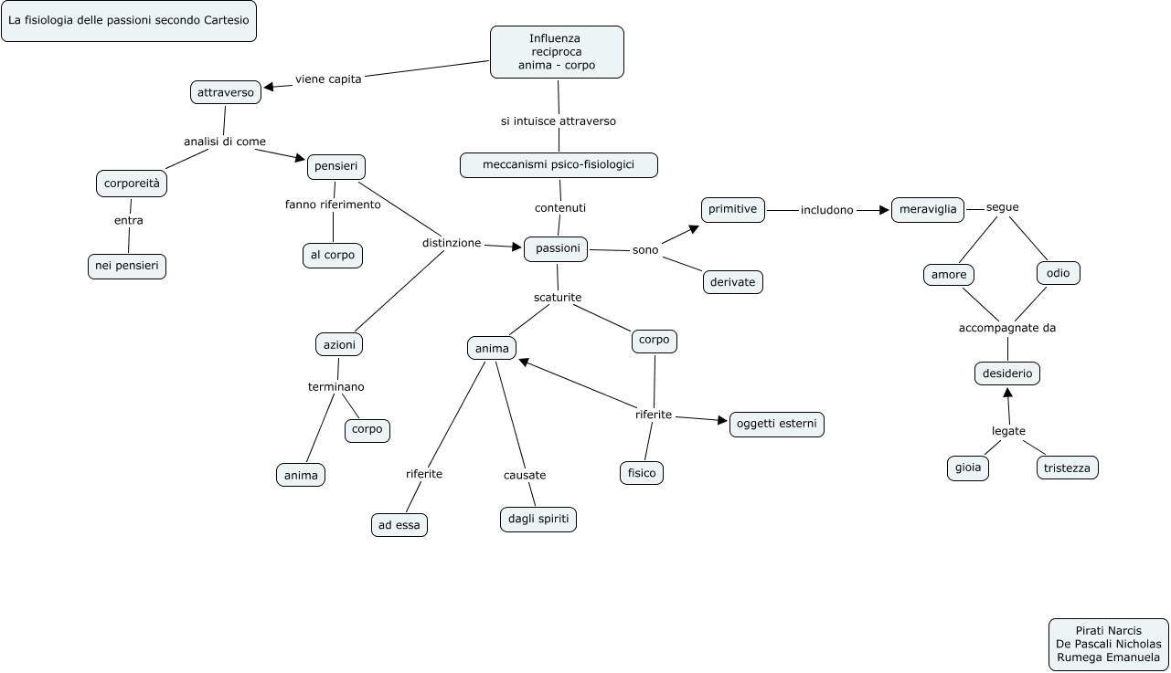
Questa Cmap, creata con IHMC CmapTools, contiene informazioni relative a: La fisiologia delle passioni (Cartesio), attraverso analisi di come pensieri, corpo riferite fisico, azioni terminano anima, gioia legate desiderio, pensieri fanno riferimento al corpo, Influenza reciproca anima - corpo viene capita attraverso, amore accompagnate da desiderio, passioni scaturite anima, passioni sono primitive, passioni sono derivate, odio accompagnate da desiderio, corporeità entra nei pensieri, meccanismi psico-fisiologici contenuti passioni, primitive includono meraviglia, Influenza reciproca anima - corpo si intuisce attraverso meccanismi psico-fisiologici, passioni scaturite corpo, tristezza legate desiderio, corpo riferite anima, meraviglia segue odio, meraviglia segue amore