WARNING:
JavaScript is turned OFF. None of the links on this concept map will
work until it is reactivated.
If you need help turning JavaScript On, click here.
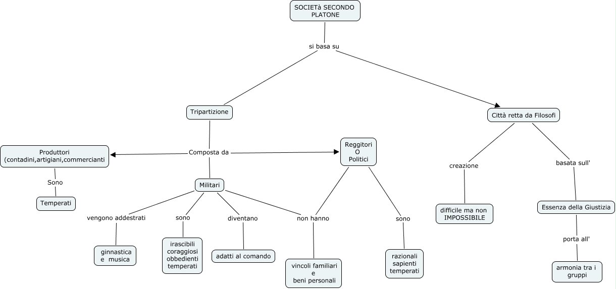
Questa Cmap, creata con IHMC CmapTools, contiene informazioni relative a: Platone_politica_Elisa Trombettoni, Reggitori O Politici sono razionali sapienti temperati, Tripartizione Composta da Produttori (contadini,artigiani,commercianti, Essenza della Giustizia porta all' armonia tra i gruppi, Reggitori O Politici non hanno vincoli familiari e beni personali, SOCIETà SECONDO PLATONE si basa su Tripartizione, Tripartizione Composta da Militari, Militari vengono addestrati ginnastica e musica, Militari non hanno vincoli familiari e beni personali, Città retta da Filosofi basata sull' Essenza della Giustizia, Tripartizione Composta da Reggitori O Politici, SOCIETà SECONDO PLATONE si basa su Città retta da Filosofi, Città retta da Filosofi creazione difficile ma non IMPOSSIBILE, Produttori (contadini,artigiani,commercianti Sono Temperati, Militari diventano adatti al comando, Militari sono irascibili coraggiosi obbedienti temperati