WARNING:
JavaScript is turned OFF. None of the links on this concept map will
work until it is reactivated.
If you need help turning JavaScript On, click here.
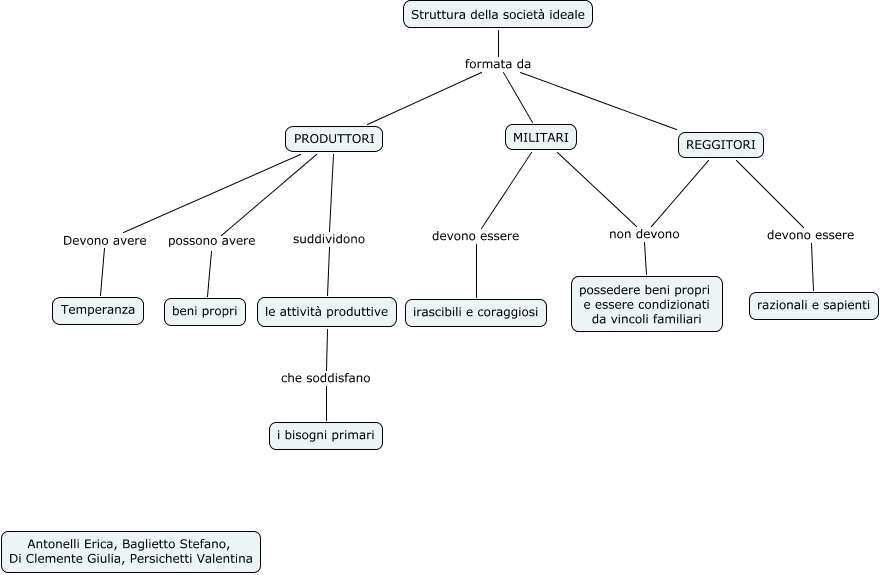
Questa Cmap, creata con IHMC CmapTools, contiene informazioni relative a: Platone_Politica_ValentinaPersichetti, PRODUTTORI Devono avere Temperanza, Struttura della società ideale formata da PRODUTTORI, Struttura della società ideale formata da MILITARI, le attività produttive che soddisfano i bisogni primari, Struttura della società ideale formata da REGGITORI, PRODUTTORI possono avere beni propri, REGGITORI non devono possedere beni propri e essere condizionati da vincoli familiari, REGGITORI devono essere razionali e sapienti, MILITARI devono essere irascibili e coraggiosi, MILITARI non devono possedere beni propri e essere condizionati da vincoli familiari, PRODUTTORI suddividono le attività produttive