WARNING:
JavaScript is turned OFF. None of the links on this concept map will
work until it is reactivated.
If you need help turning JavaScript On, click here.
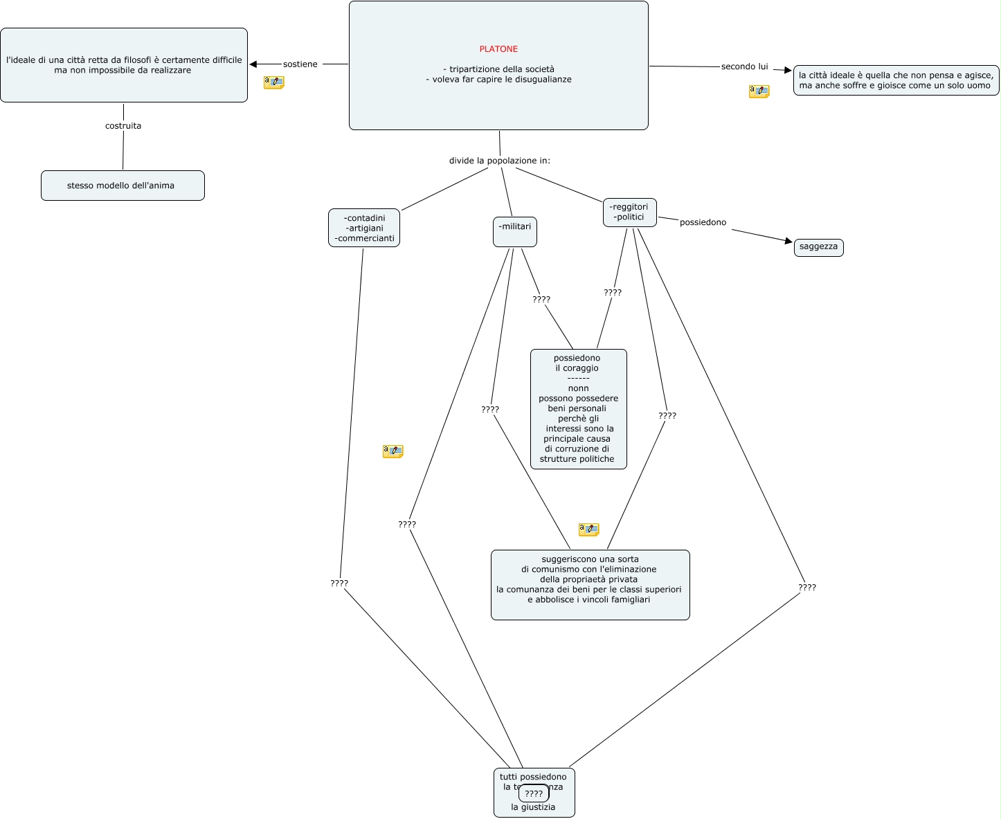
Questa Cmap, creata con IHMC CmapTools, contiene informazioni relative a: florio_ bordoni_1, PLATONE - tripartizione della società - voleva far capire le disugualianze divide la popolazione in: -contadini -artigiani -commercianti, -militari ???? ????, -reggitori -politici ???? possiedono il coraggio ------ nonn possono possedere beni personali perchè gli interessi sono la principale causa di corruzione di strutture politiche, l'ideale di una città retta da filosofi è certamente difficile ma non impossibile da realizzare costruita stesso modello dell'anima, PLATONE - tripartizione della società - voleva far capire le disugualianze sostiene l'ideale di una città retta da filosofi è certamente difficile ma non impossibile da realizzare, PLATONE - tripartizione della società - voleva far capire le disugualianze divide la popolazione in: -reggitori -politici, PLATONE - tripartizione della società - voleva far capire le disugualianze secondo lui la città ideale è quella che non pensa e agisce, ma anche soffre e gioisce come un solo uomo, -militari ???? suggeriscono una sorta di comunismo con l'eliminazione della propriaetà privata la comunanza dei beni per le classi superiori e abbolisce i vincoli famigliari, -reggitori -politici ???? suggeriscono una sorta di comunismo con l'eliminazione della propriaetà privata la comunanza dei beni per le classi superiori e abbolisce i vincoli famigliari, -contadini -artigiani -commercianti ???? ????, -reggitori -politici possiedono saggezza, -reggitori -politici ???? tutti possiedono la temperanza e la giustizia, -militari ???? ????, PLATONE - tripartizione della società - voleva far capire le disugualianze divide la popolazione in: -militari