WARNING:
JavaScript is turned OFF. None of the links on this concept map will
work until it is reactivated.
If you need help turning JavaScript On, click here.
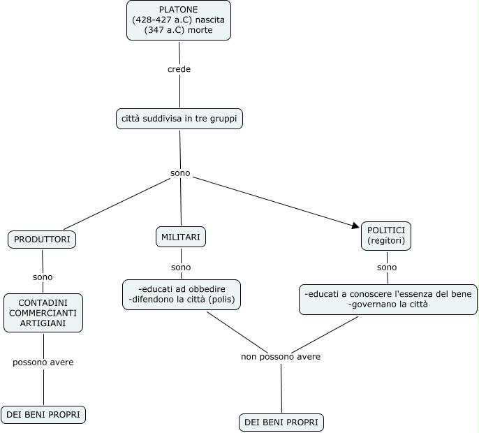
Questa Cmap, creata con IHMC CmapTools, contiene informazioni relative a: classe 3 c gruppo 5, PRODUTTORI sono CONTADINI COMMERCIANTI ARTIGIANI, città suddivisa in tre gruppi sono POLITICI (regitori), città suddivisa in tre gruppi sono PRODUTTORI, POLITICI (regitori) sono -educati a conoscere l'essenza del bene -governano la città, CONTADINI COMMERCIANTI ARTIGIANI possono avere DEI BENI PROPRI, MILITARI sono -educati ad obbedire -difendono la città (polis), PLATONE (428-427 a.C) nascita (347 a.C) morte crede città suddivisa in tre gruppi, città suddivisa in tre gruppi sono MILITARI, -educati a conoscere l'essenza del bene -governano la città non possono avere DEI BENI PROPRI, -educati ad obbedire -difendono la città (polis) non possono avere DEI BENI PROPRI