WARNING:
JavaScript is turned OFF. None of the links on this concept map will
work until it is reactivated.
If you need help turning JavaScript On, click here.
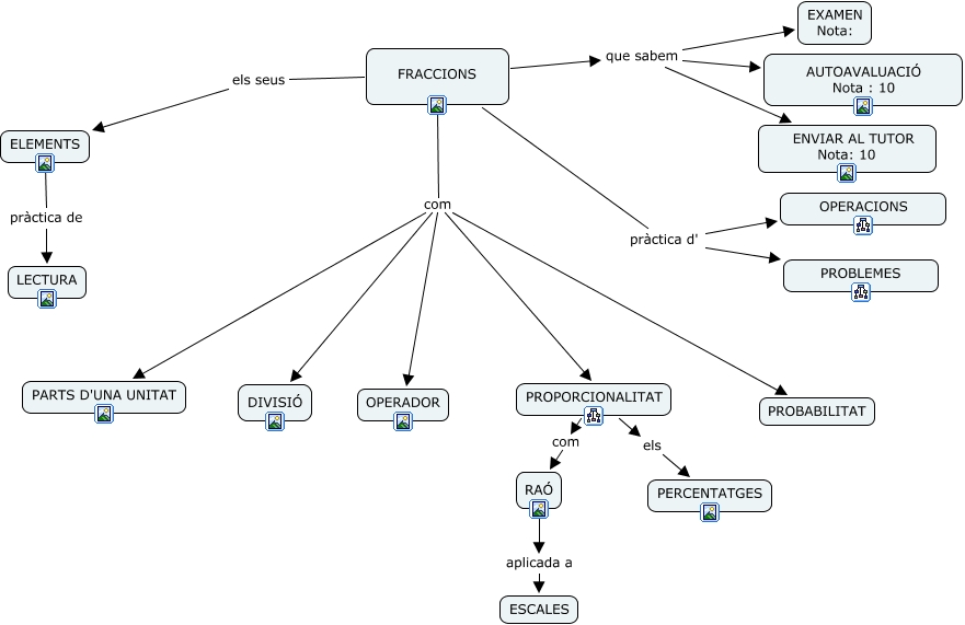
Aquest mapa conceptual conté informació relacionada amb: T5·6 FRACCIONS, FRACCIONS com PROPORCIONALITAT, FRACCIONS com PROBABILITAT, FRACCIONS que sabem AUTOAVALUACIÓ Nota : 10, PROPORCIONALITAT com RAÓ, PROPORCIONALITAT els PERCENTATGES, FRACCIONS com PARTS D'UNA UNITAT, FRACCIONS que sabem ENVIAR AL TUTOR Nota: 10, ELEMENTS pràctica de LECTURA, RAÓ aplicada a ESCALES, FRACCIONS com DIVISIÓ, FRACCIONS els seus ELEMENTS, FRACCIONS com OPERADOR, FRACCIONS que sabem EXAMEN Nota:, FRACCIONS pràctica d' PROBLEMES, FRACCIONS pràctica d' OPERACIONS