WARNING:
JavaScript is turned OFF. None of the links on this concept map will
work until it is reactivated.
If you need help turning JavaScript On, click here.
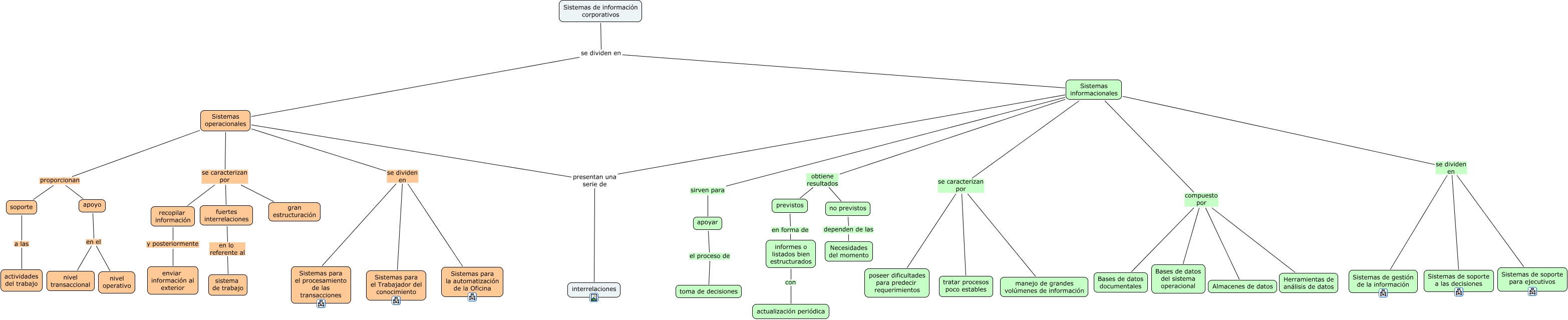
Este Cmap, tiene información relacionada con: Sistemas de información corporativos, Sistemas informacionales se dividen en Sistemas de soporte para ejecutivos, Sistemas operacionales se dividen en Sistemas para el Trabajador del conocimiento, Sistemas informacionales se caracterizan por manejo de grandes volúmenes de información, Sistemas informacionales obtiene resultados no previstos, previstos en forma de informes o listados bien estructurados, Sistemas informacionales compuesto por Herramientas de análisis de datos, Sistemas operacionales proporcionan soporte, Sistemas operacionales proporcionan apoyo, Sistemas informacionales compuesto por Bases de datos documentales, Sistemas informacionales presentan una serie de interrelaciones, Sistemas operacionales se dividen en Sistemas para el procesamiento de las transacciones, Sistemas informacionales compuesto por Bases de datos del sistema operacional, Sistemas informacionales se dividen en Sistemas de gestión de la información, recopilar información y posteriormente enviar información al exterior, Sistemas operacionales presentan una serie de interrelaciones, apoyo en el nivel operativo, fuertes interrelaciones en lo referente al sistema de trabajo, apoyar el proceso de toma de decisiones, Sistemas informacionales se caracterizan por tratar procesos poco estables, Sistemas informacionales compuesto por Almacenes de datos