WARNING:
JavaScript is turned OFF. None of the links on this concept map will
work until it is reactivated.
If you need help turning JavaScript On, click here.
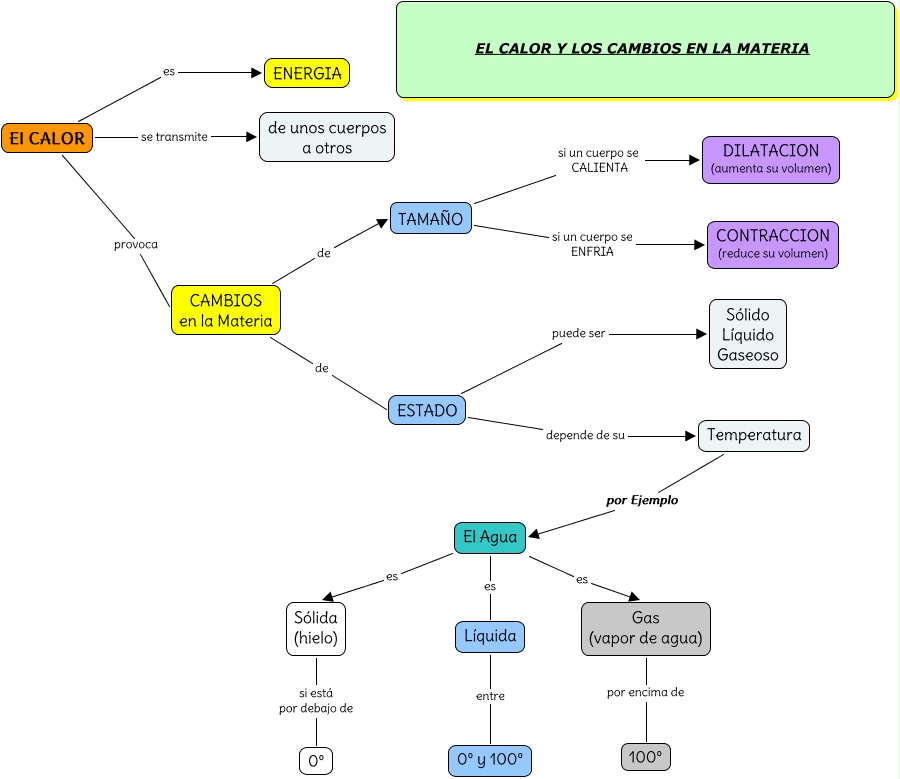
Este Cmap, tiene información relacionada con: 2 - EL CALOR Y LOS CAMBIOS, El CALOR es ENERGIA, El CALOR provoca CAMBIOS en la Materia, El Agua es Líquida, TAMAÑO si un cuerpo se CALIENTA DILATACION (aumenta su volumen), TAMAÑO si un cuerpo se ENFRIA CONTRACCION (reduce su volumen), CAMBIOS en la Materia de ESTADO, ESTADO depende de su Temperatura, CAMBIOS en la Materia de TAMAÑO, El Agua es Gas (vapor de agua), Sólida (hielo) si está por debajo de 0º, Temperatura por Ejemplo El Agua, Gas (vapor de agua) por encima de 100º, El CALOR se transmite de unos cuerpos a otros, ESTADO puede ser Sólido Líquido Gaseoso, El Agua es Sólida (hielo), Líquida entre 0º y 100º