WARNING:
JavaScript is turned OFF. None of the links on this concept map will
work until it is reactivated.
If you need help turning JavaScript On, click here.
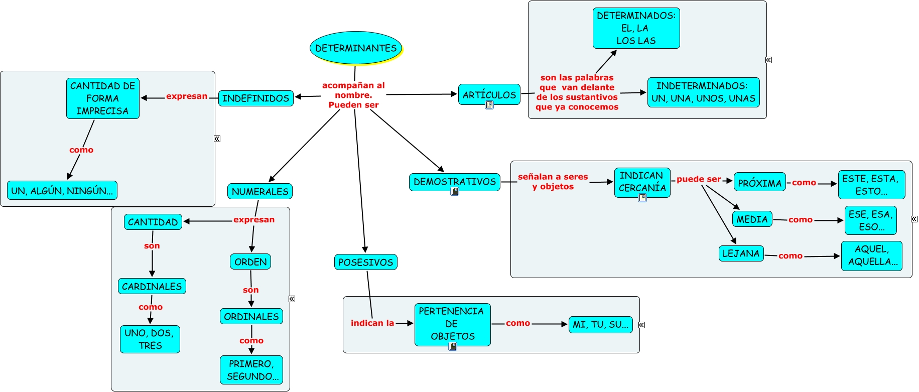
Este Cmap, tiene información relacionada con: Determinantes 4º, INDICAN CERCAN�?A puede ser LEJANA, DEMOSTRATIVOS señalan a seres y objetos INDICAN CERCAN�?A, DETERMINANTES acompañan al nombre. Pueden ser ART�?CULOS, LEJANA como AQUEL, AQUELLA..., DETERMINANTES acompañan al nombre. Pueden ser POSESIVOS, INDEFINIDOS expresan CANTIDAD DE FORMA IMPRECISA, CARDINALES como UNO, DOS, TRES, POSESIVOS indican la PERTENENCIA DE OBJETOS, ART�?CULOS son las palabras que van delante de los sustantivos que ya conocemos INDETERMINADOS: UN, UNA, UNOS, UNAS, MEDIA como ESE, ESA, ESO..., DETERMINANTES acompañan al nombre. Pueden ser INDEFINIDOS, CANTIDAD DE FORMA IMPRECISA como UN, ALGÚN, NINGÚN..., ART�?CULOS son las palabras que van delante de los sustantivos que ya conocemos DETERMINADOS: EL, LA LOS LAS, PRÓXIMA como ESTE, ESTA, ESTO..., ORDEN son ORDINALES, INDICAN CERCAN�?A puede ser MEDIA, ORDINALES como PRIMERO, SEGUNDO..., DETERMINANTES acompañan al nombre. Pueden ser NUMERALES, NUMERALES expresan ORDEN, CANTIDAD son CARDINALES