WARNING:
JavaScript is turned OFF. None of the links on this concept map will
work until it is reactivated.
If you need help turning JavaScript On, click here.
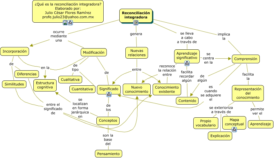
Este Cmap, tiene información relacionada con: Reconciliacion integradora, Incorporación en la Estructura cognitiva, Significado de los Conceptos, Nuevas relaciones entre Nuevo conocimiento, Incorporación de Diferencias, Representación del conocimiento se exterioriza a través de Explicación, Reconciliación integradora ocurre mediante una Incorporación, Reconciliación integradora implica la Comprensión, Representación del conocimiento permite ver el Aprendizaje, Nuevas relaciones entre Conocimiento existente, Modificación en la Estructura cognitiva, Similitudes entre el significado de Nuevo conocimiento, Conceptos se localizan en forma jerárquica en Estructura cognitiva, Representación del conocimiento se exterioriza a través de Propio vocabulario, Modificación de tipo Cualitativa, Similitudes entre el significado de Conocimiento existente, Modificación de tipo Cuantitativa, Modificación de Significado, Reconciliación integradora ocurre mediante una Modificación, Comprensión es cuando se adquiere el Significado, Representación del conocimiento se exterioriza a través de Mapa conceptual