WARNING:
JavaScript is turned OFF. None of the links on this concept map will
work until it is reactivated.
If you need help turning JavaScript On, click here.
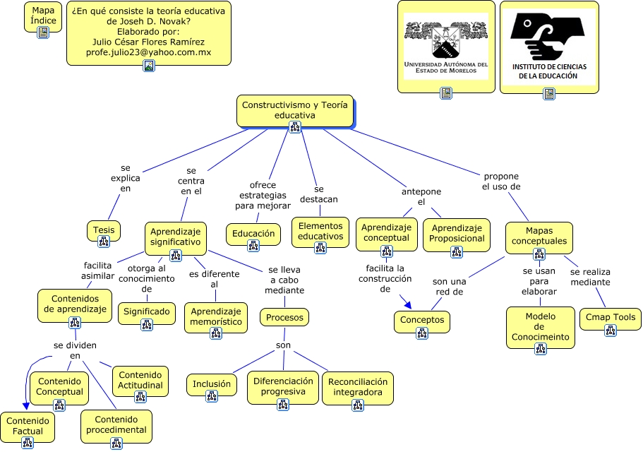
Este Cmap, tiene información relacionada con: Mapa conceptual Índice, Aprendizaje significativo es diferente al Aprendizaje memorístico, Mapas conceptuales se realiza mediante Cmap Tools, Contenidos de aprendizaje se dividen en Contenido Factual, Aprendizaje conceptual facilita la construcción de Conceptos, Procesos son Inclusión, Aprendizaje significativo facilita asimilar Contenidos de aprendizaje, Aprendizaje significativo se lleva a cabo mediante Procesos, Contenidos de aprendizaje se dividen en Contenido procedimental, Constructivismo y Teoría educativa se explica en Tesis, Mapas conceptuales son una red de Conceptos, Constructivismo y Teoría educativa ofrece estrategias para mejorar Educación, Constructivismo y Teoría educativa antepone el Aprendizaje Proposicional, Procesos son Diferenciación progresiva, Contenidos de aprendizaje se dividen en Contenido Conceptual, Constructivismo y Teoría educativa propone el uso de Mapas conceptuales, Constructivismo y Teoría educativa antepone el Aprendizaje conceptual, Mapas conceptuales se usan para elaborar Modelo de Conocimeinto, Constructivismo y Teoría educativa se centra en el Aprendizaje significativo, Constructivismo y Teoría educativa se destacan Elementos educativos, Contenidos de aprendizaje se dividen en Contenido Actitudinal