WARNING:
JavaScript is turned OFF. None of the links on this concept map will
work until it is reactivated.
If you need help turning JavaScript On, click here.
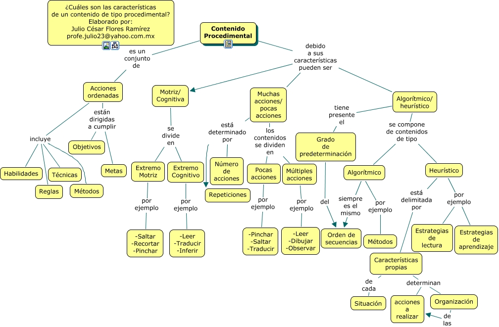
Este Cmap, tiene información relacionada con: Contenido procedimental, Acciones ordenadas incluye Métodos, Muchas acciones/ pocas acciones los contenidos se dividen en Múltiples acciones, Motriz/ Cognitiva se divide en Extremo Cognitivo, Algorítmico/ heurístico tiene presente el Grado de predeterminación, Pocas acciones por ejemplo -Pinchar -Saltar -Traducir, Características propias determinan Organización, Características propias determinan acciones a realizar, Múltiples acciones por ejemplo -Leer -Dibujar -Observar, Extremo Cognitivo por ejemplo -Leer -Traducir -Inferir, Acciones ordenadas incluye Técnicas, Acciones ordenadas incluye Reglas, Contenido Procedimental debido a sus características pueden ser Algorítmico/ heurístico, Algorítmico siempre es el mismo Orden de secuencias, Algorítmico/ heurístico se compone de contenidos de tipo Algorítmico, Muchas acciones/ pocas acciones está determinado por Número de acciones, Muchas acciones/ pocas acciones está determinado por Repeticiones, Extremo Motriz por ejemplo -Saltar -Recortar -Pinchar, Contenido Procedimental es un conjunto de Acciones ordenadas, Heurístico por ejemplo Estrategias de lectura, Organización de las acciones a realizar