WARNING:
JavaScript is turned OFF. None of the links on this concept map will
work until it is reactivated.
If you need help turning JavaScript On, click here.
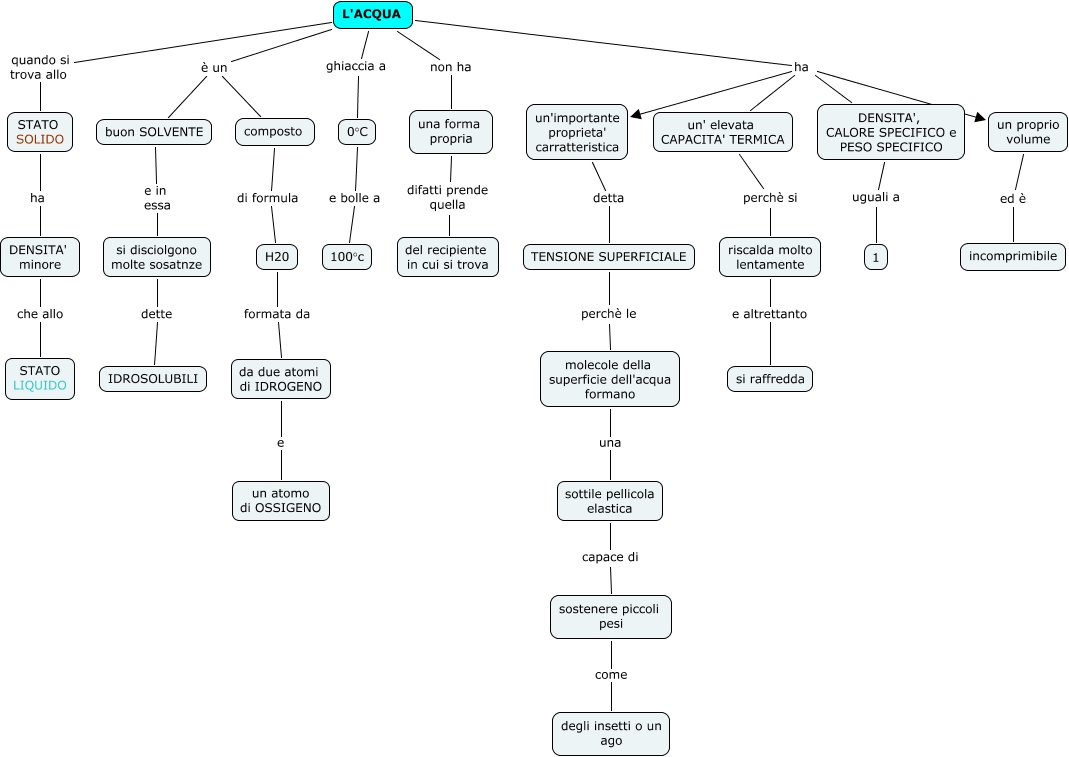
Questa Cmap, creata con IHMC CmapTools, contiene informazioni relative a: le proprieta' dell'acqua alessia rovoletto, sostenere piccoli pesi come degli insetti o un ago, H20 formata da da due atomi di IDROGENO, un'importante proprieta' carratteristica detta TENSIONE SUPERFICIALE, 0°C e bolle a 100°c, buon SOLVENTE e in essa si disciolgono molte sosatnze, L'ACQUA quando si trova allo STATO SOLIDO, una forma propria difatti prende quella del recipiente in cui si trova, sottile pellicola elastica capace di sostenere piccoli pesi, DENSITA', CALORE SPECIFICO e PESO SPECIFICO uguali a 1, si disciolgono molte sosatnze dette IDROSOLUBILI, molecole della superficie dell'acqua formano una sottile pellicola elastica, L'ACQUA è un composto, L'ACQUA ha DENSITA', CALORE SPECIFICO e PESO SPECIFICO, L'ACQUA è un buon SOLVENTE, un' elevata CAPACITA' TERMICA perchè si riscalda molto lentamente, TENSIONE SUPERFICIALE perchè le molecole della superficie dell'acqua formano, L'ACQUA ha un' elevata CAPACITA' TERMICA, DENSITA' minore che allo STATO LIQUIDO, composto di formula H20, L'ACQUA ha un'importante proprieta' carratteristica