WARNING:
JavaScript is turned OFF. None of the links on this concept map will
work until it is reactivated.
If you need help turning JavaScript On, click here.
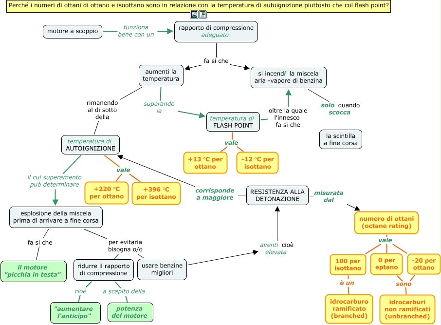
Questa Cmap, creata con IHMC CmapTools, contiene informazioni relative a: catena di ness caso 13C revi2, temperatura di AUTOIGNIZIONE vale +396 °C per isottano, esplosione della miscela prima di arrivare a fine corsa per evitarla bisogna o/o ridurre il rapporto di compressione, numero di ottani (octane rating) vale 0 per eptano, esplosione della miscela prima di arrivare a fine corsa fa sì che il motore "picchia in testa", rapporto di compressione adeguato fa si che aumenti la temperatura, rapporto di compressione adeguato fa si che si incendi la miscela aria -vapore di benzina, ridurre il rapporto di compressione a scapito della potenza del motore, motore a scoppio funziona bene con un rapporto di compressione adeguato, aumenti la temperatura superando la temperatura di FLASH POINT, temperatura di FLASH POINT vale -12 °C per isottano, numero di ottani (octane rating) vale -20 per ottano, numero di ottani (octane rating) vale 100 per isottano, usare benzine migliori aventi cioè elevata RESISTENZA ALLA DETONAZIONE, esplosione della miscela prima di arrivare a fine corsa per evitarla bisogna o/o usare benzine migliori, 100 per isottano è un idrocarburo ramificato (branched), temperatura di AUTOIGNIZIONE il cui superamento può determinare esplosione della miscela prima di arrivare a fine corsa, temperatura di FLASH POINT oltre la quale l'innesco fa sì che si incendi la miscela aria -vapore di benzina, RESISTENZA ALLA DETONAZIONE corrisponde a maggiore temperatura di AUTOIGNIZIONE, si incendi la miscela aria -vapore di benzina solo quando scocca la scintilla a fine corsa, temperatura di FLASH POINT vale +13 °C per ottano