WARNING:
JavaScript is turned OFF. None of the links on this concept map will
work until it is reactivated.
If you need help turning JavaScript On, click here.
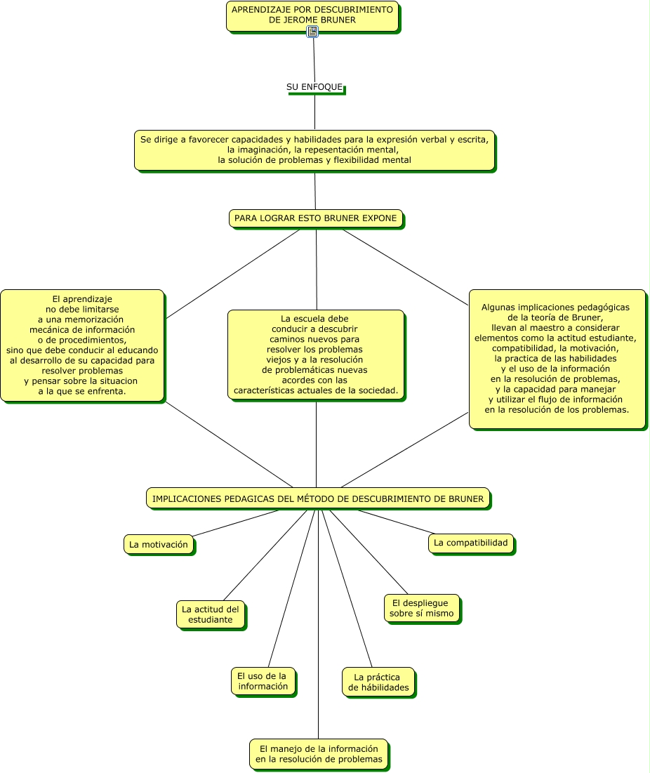
Este Cmap, tiene información relacionada con: aprendizaje por descubrimiento, IMPLICACIONES PEDAGICAS DEL MÉTODO DE DESCUBRIMIENTO DE BRUNER ???? La compatibilidad, IMPLICACIONES PEDAGICAS DEL MÉTODO DE DESCUBRIMIENTO DE BRUNER ???? El uso de la información, PARA LOGRAR ESTO BRUNER EXPONE ???? La escuela debe conducir a descubrir caminos nuevos para resolver los problemas viejos y a la resolución de problemáticas nuevas acordes con las características actuales de la sociedad., La escuela debe conducir a descubrir caminos nuevos para resolver los problemas viejos y a la resolución de problemáticas nuevas acordes con las características actuales de la sociedad. ???? IMPLICACIONES PEDAGICAS DEL MÉTODO DE DESCUBRIMIENTO DE BRUNER, IMPLICACIONES PEDAGICAS DEL MÉTODO DE DESCUBRIMIENTO DE BRUNER ???? El despliegue sobre sí mismo, APRENDIZAJE POR DESCUBRIMIENTO DE JEROME BRUNER SU ENFOQUE Se dirige a favorecer capacidades y habilidades para la expresión verbal y escrita, la imaginación, la repesentación mental, la solución de problemas y flexibilidad mental, IMPLICACIONES PEDAGICAS DEL MÉTODO DE DESCUBRIMIENTO DE BRUNER ???? La práctica de hábilidades, El aprendizaje no debe limitarse a una memorización mecánica de información o de procedimientos, sino que debe conducir al educando al desarrollo de su capacidad para resolver problemas y pensar sobre la situacion a la que se enfrenta. ???? IMPLICACIONES PEDAGICAS DEL MÉTODO DE DESCUBRIMIENTO DE BRUNER, IMPLICACIONES PEDAGICAS DEL MÉTODO DE DESCUBRIMIENTO DE BRUNER ???? La actitud del estudiante, IMPLICACIONES PEDAGICAS DEL MÉTODO DE DESCUBRIMIENTO DE BRUNER ???? El manejo de la información en la resolución de problemas, Se dirige a favorecer capacidades y habilidades para la expresión verbal y escrita, la imaginación, la repesentación mental, la solución de problemas y flexibilidad mental ???? PARA LOGRAR ESTO BRUNER EXPONE, PARA LOGRAR ESTO BRUNER EXPONE ???? El aprendizaje no debe limitarse a una memorización mecánica de información o de procedimientos, sino que debe conducir al educando al desarrollo de su capacidad para resolver problemas y pensar sobre la situacion a la que se enfrenta., PARA LOGRAR ESTO BRUNER EXPONE ???? Algunas implicaciones pedagógicas de la teoría de Bruner, llevan al maestro a considerar elementos como la actitud estudiante, compatibilidad, la motivación, la practica de las habilidades y el uso de la información en la resolución de problemas, y la capacidad para manejar y utilizar el flujo de información en la resolución de los problemas., IMPLICACIONES PEDAGICAS DEL MÉTODO DE DESCUBRIMIENTO DE BRUNER ???? La motivación, Algunas implicaciones pedagógicas de la teoría de Bruner, llevan al maestro a considerar elementos como la actitud estudiante, compatibilidad, la motivación, la practica de las habilidades y el uso de la información en la resolución de problemas, y la capacidad para manejar y utilizar el flujo de información en la resolución de los problemas. ???? IMPLICACIONES PEDAGICAS DEL MÉTODO DE DESCUBRIMIENTO DE BRUNER