WARNING:
JavaScript is turned OFF. None of the links on this concept map will
work until it is reactivated.
If you need help turning JavaScript On, click here.
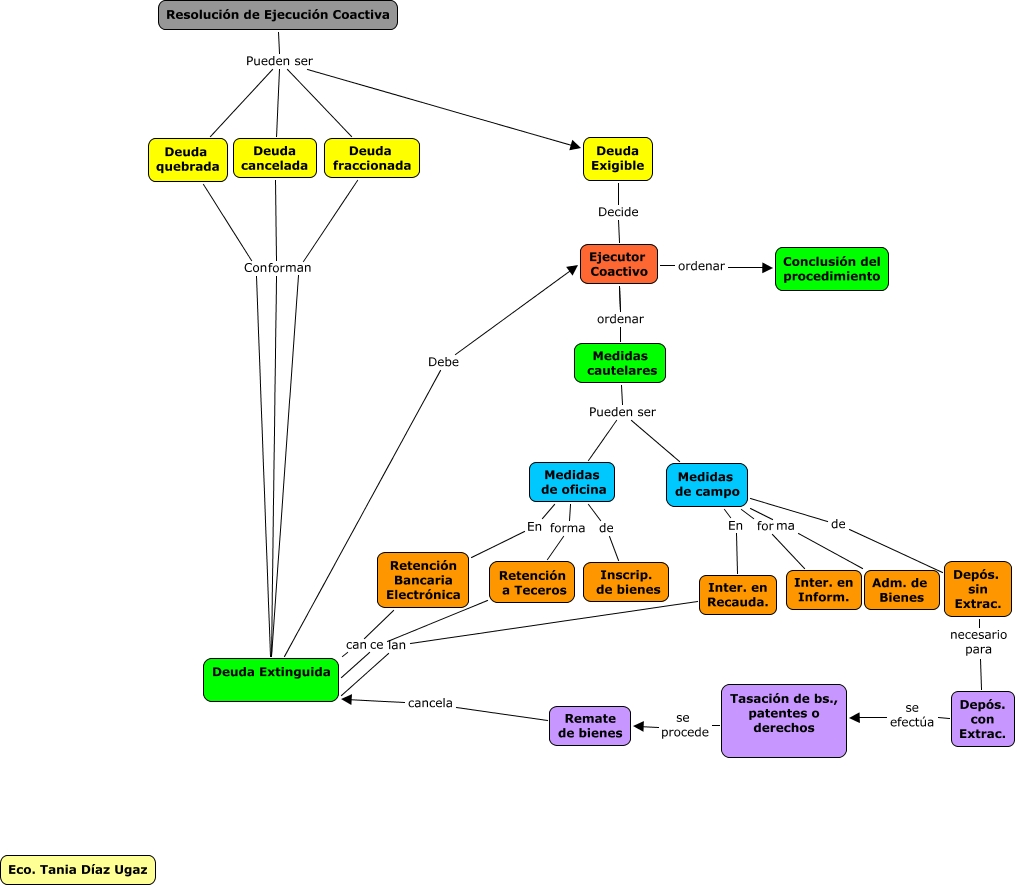
Este Cmap, tiene información relacionada con: Cobranza.cmap, Retención a Teceros ce Deuda Extinguida, Medidas de oficina de Inscrip. de bienes, Deuda fraccionada man Deuda Extinguida, Ejecutor Coactivo ordenar Conclusión del procedimiento, Medidas de oficina En Retención Bancaria Electrónica, Medidas de campo de Depós. sin Extrac., Deuda cancelada for Deuda Extinguida, Resolución de Ejecución Coactiva Pueden ser Deuda fraccionada, Resolución de Ejecución Coactiva Pueden ser Deuda quebrada, Resolución de Ejecución Coactiva Pueden ser Deuda Exigible, Ejecutor Coactivo ordenar Medidas cautelares, Depós. con Extrac. se efectúa Tasación de bs., patentes o derechos, Depós. sin Extrac. necesario para Depós. con Extrac., Medidas de campo ma Adm. de Bienes, Medidas de campo for Inter. en Inform., Deuda quebrada Con Deuda Extinguida, Resolución de Ejecución Coactiva Pueden ser Deuda cancelada, Retención Bancaria Electrónica can Deuda Extinguida, Medidas de oficina forma Retención a Teceros, Tasación de bs., patentes o derechos se procede Remate de bienes