WARNING:
JavaScript is turned OFF. None of the links on this concept map will
work until it is reactivated.
If you need help turning JavaScript On, click here.
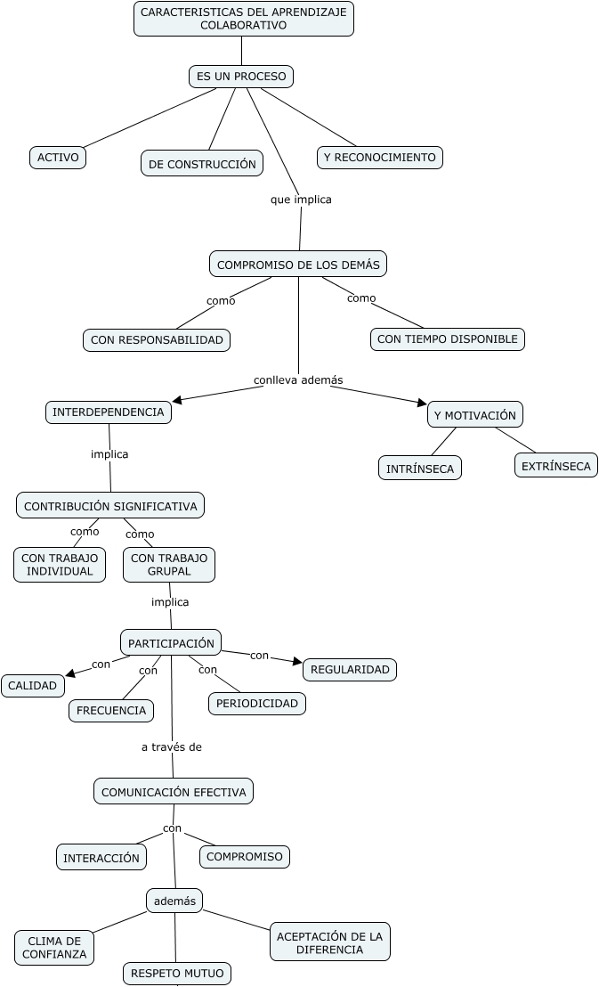
Este Cmap, tiene información relacionada con: Mapa Aprendizaje Colaborativo - María Liliana Velásquez, CONTRIBUCIÓN SIGNIFICATIVA como CON TRABAJO GRUPAL, COMPROMISO DE LOS DEMÁS como CON TIEMPO DISPONIBLE, PARTICIPACIÓN con CALIDAD, ES UN PROCESO ???? ACTIVO, además ???? ACEPTACIÓN DE LA DIFERENCIA, ES UN PROCESO ???? DE CONSTRUCCIÓN, ES UN PROCESO que implica COMPROMISO DE LOS DEMÁS, PARTICIPACIÓN con FRECUENCIA, INTERDEPENDENCIA implica CONTRIBUCIÓN SIGNIFICATIVA, COMPROMISO DE LOS DEMÁS conlleva además Y MOTIVACIÓN, además ???? CLIMA DE CONFIANZA, CARACTERISTICAS DEL APRENDIZAJE COLABORATIVO ???? ES UN PROCESO, COMPROMISO DE LOS DEMÁS conlleva además INTERDEPENDENCIA, COMUNICACIÓN EFECTIVA con ????, PARTICIPACIÓN con PERIODICIDAD, CONTRIBUCIÓN SIGNIFICATIVA como CON TRABAJO INDIVIDUAL, CON TRABAJO GRUPAL implica PARTICIPACIÓN, ES UN PROCESO ???? Y RECONOCIMIENTO, PARTICIPACIÓN con REGULARIDAD, EXTRÍNSECA ???? Y MOTIVACIÓN