WARNING:
JavaScript is turned OFF. None of the links on this concept map will
work until it is reactivated.
If you need help turning JavaScript On, click here.
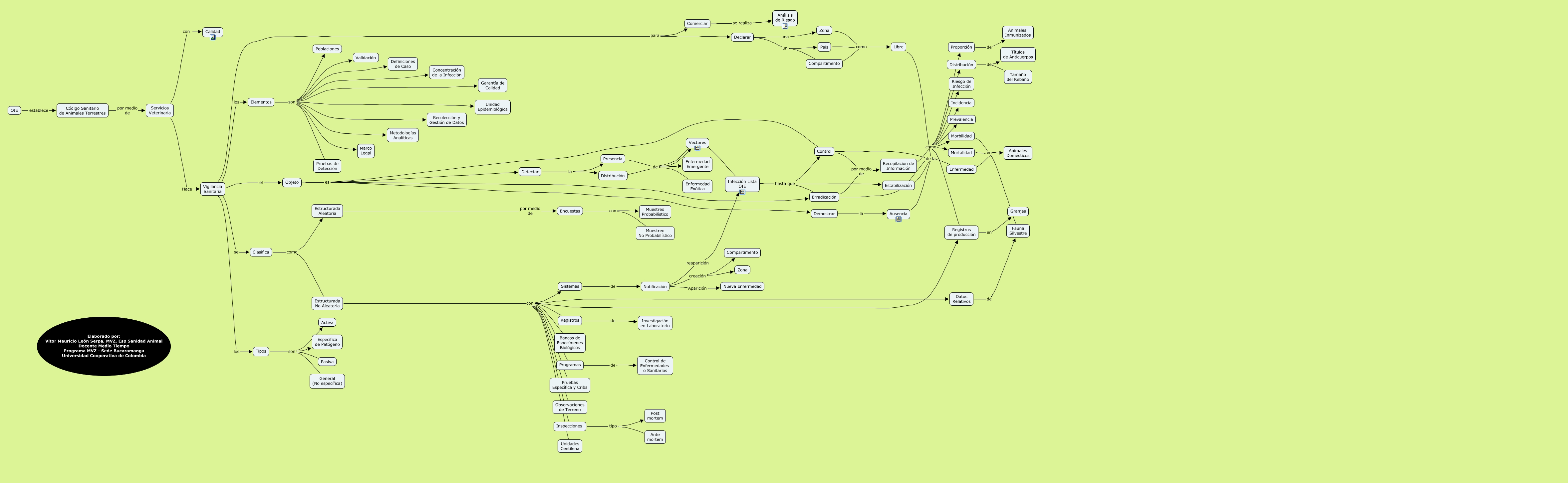
Este Cmap, tiene información relacionada con: Codigo Sanitario Animales Terrestres, Mortalidad en Fauna Silvestre, Código Sanitario de Animales Terrestres por medio de Servicios Veterinaria, Distribución de Infección Lista OIE, Infección Lista OIE hasta que Estabilización, Recopilación de Información como Distribución, Proporción de Animales Inmunizados, Demostrar la Ausencia, Clasifica como Estructurada Aleatoria, Tipos son Pasiva, Morbilidad en Animales Domésticos, Ausencia de la Enfermedad, Vigilancia Sanitaria se Clasifica, Objeto es Demostrar, Servicios Veterinaria Hace Vigilancia Sanitaria, Datos Relativos de Fauna Silvestre, Inspecciones tipo Ante mortem, Detectar la Presencia, Vigilancia Sanitaria los Tipos, Elementos son Poblaciones, Recopilación de Información como Incidencia