WARNING:
JavaScript is turned OFF. None of the links on this concept map will
work until it is reactivated.
If you need help turning JavaScript On, click here.
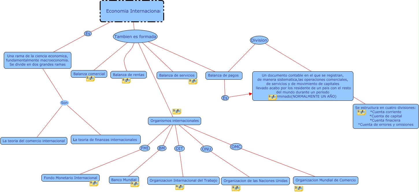
Este Cmap, tiene información relacionada con: Unidad 6 Ayala Freccero Agostino, Organismos internacionales OMC Organizacion Mundial de Comercio, Balanza de pagos Division Se estructura en cuatro divisiones: *Cuenta corriente *Cuenta de capital *Cuenta finaciera *Cuenta de errores y omisiones, Economia Internacional Tambien es formada Balanza de rentas, Una rama de la ciencia economica, fundamentalmente macroeconomia. Se divide en dos grandes ramas Son La teoria del comercio internacional, Organismos internacionales FMI Fondo Monetario Internacional, Organismos internacionales BM Banco Mundial, Economia Internacional Tambien es formada Balanza de pagos, Organismos internacionales OIT Organizacion Internacional del Trabajo, Una rama de la ciencia economica, fundamentalmente macroeconomia. Se divide en dos grandes ramas Son La teoria de finanzas internacionales, Economia Internacional Tambien es formada Balanza comercial, Economia Internacional Tambien es formada Balanza de servicios, Organismos internacionales ONU Organizacion de las Naciones Unidas, Balanza de pagos Es Un documento contable en el que se registran, de manera sistematica,las operaciones comerciales, de servicios y de movimiento de capitales llevado acabo por los residente de un pais con el resto del mundo durante un periodo determinado(NORMALMENTE UN AÑO), Economia Internacional Tambien es formada Organismos internacionales, Economia Internacional Es Una rama de la ciencia economica, fundamentalmente macroeconomia. Se divide en dos grandes ramas