WARNING:
JavaScript is turned OFF. None of the links on this concept map will
work until it is reactivated.
If you need help turning JavaScript On, click here.
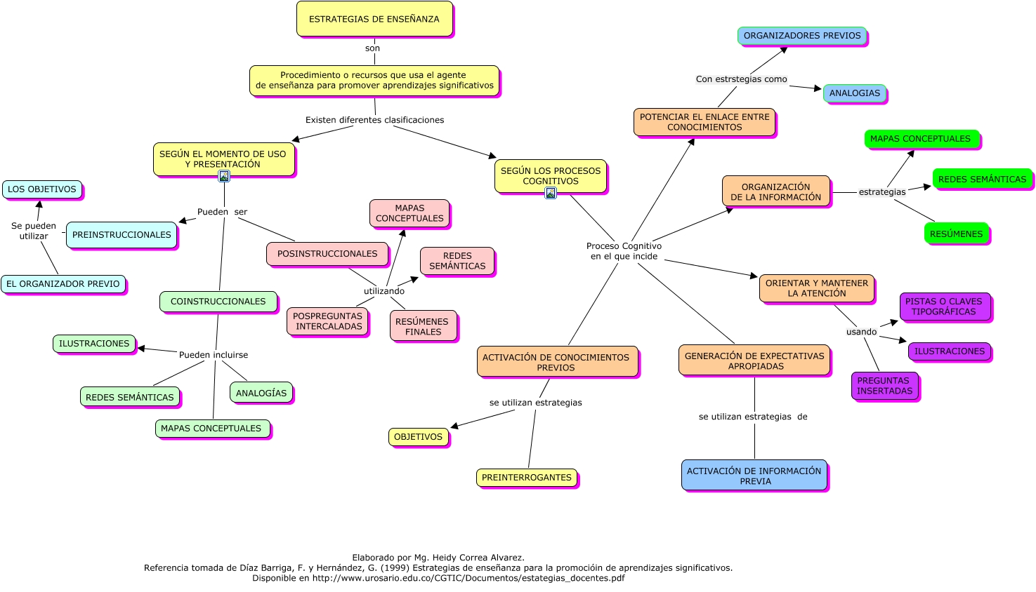
Este Cmap, tiene información relacionada con: ESTRATEGIAS DE ENSEÑANZA Y APRENDIZAJE, ORGANIZACIÓN DE LA INFORMACIÓN estrategias MAPAS CONCEPTUALES, GENERACIÓN DE EXPECTATIVAS APROPIADAS se utilizan estrategias de ACTIVACIÓN DE INFORMACIÓN PREVIA, COINSTRUCCIONALES Pueden incluirse REDES SEMÁNTICAS, SEGÚN LOS PROCESOS COGNITIVOS Proceso Cognitivo en el que incide GENERACIÓN DE EXPECTATIVAS APROPIADAS, ACTIVACIÓN DE CONOCIMIENTOS PREVIOS se utilizan estrategias OBJETIVOS, COINSTRUCCIONALES Pueden incluirse MAPAS CONCEPTUALES, ESTRATEGIAS DE ENSEÑANZA son Procedimiento o recursos que usa el agente de enseñanza para promover aprendizajes significativos, PREINSTRUCCIONALES Se pueden utilizar EL ORGANIZADOR PREVIO, ORGANIZACIÓN DE LA INFORMACIÓN estrategias RESÚMENES, SEGÚN EL MOMENTO DE USO Y PRESENTACIÓN Pueden ser COINSTRUCCIONALES, SEGÚN EL MOMENTO DE USO Y PRESENTACIÓN Pueden ser POSINSTRUCCIONALES, COINSTRUCCIONALES Pueden incluirse ANALOGÍAS, ORIENTAR Y MANTENER LA ATENCIÓN usando PISTAS O CLAVES TIPOGRÁFICAS, SEGÚN LOS PROCESOS COGNITIVOS Proceso Cognitivo en el que incide POTENCIAR EL ENLACE ENTRE CONOCIMIENTOS, SEGÚN LOS PROCESOS COGNITIVOS Proceso Cognitivo en el que incide ORGANIZACIÓN DE LA INFORMACIÓN, ORIENTAR Y MANTENER LA ATENCIÓN usando PREGUNTAS INSERTADAS, SEGÚN LOS PROCESOS COGNITIVOS Proceso Cognitivo en el que incide ORIENTAR Y MANTENER LA ATENCIÓN, SEGÚN EL MOMENTO DE USO Y PRESENTACIÓN Pueden ser PREINSTRUCCIONALES, Procedimiento o recursos que usa el agente de enseñanza para promover aprendizajes significativos Existen diferentes clasificaciones SEGÚN EL MOMENTO DE USO Y PRESENTACIÓN, ORIENTAR Y MANTENER LA ATENCIÓN usando ILUSTRACIONES